富德生命领多多年金险是富德生命人寿推出的一款年金险产品,这款产品的投保和领取方式比较灵活,消费者可根据自身需求合理选择。
富德生命领多多年金险的一大亮点是约定有保证领取年限,即在选择终身领取、定期领取和终身领取plus领取方式下,保证首期领取日到79周岁的领取收益。
无疑保证领取对消费者来说是有利的,能保证消费者在保险期间内身故,也能获得后续未领取的年金收益。
那么富德生命领多多年金险到底怎么样?具体可以提供哪些保障?收益高吗?
奶爸将通过以下几点对这些问题进行细致分析:
│富德生命领多多年金险保障什么?
│富德生命领多多年金险收益高吗?
│奶爸总结
一.富德生命领多多年金保障什么?
要知道一款保险产品具体提供什么保障,需要先对它的保障内容进行细致分析,才能得出相应的答案。
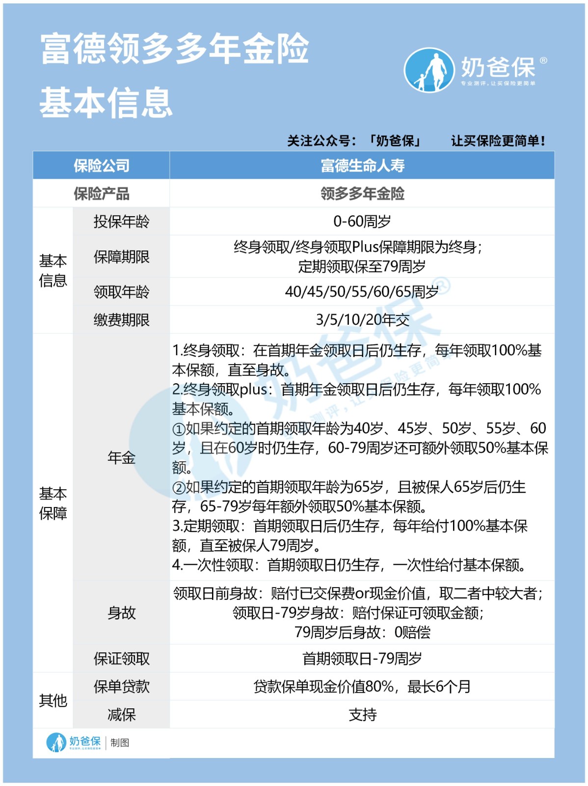
为了让大家直观了解富德生命领多多的保障内容,奶爸特意做了一张基本信息表,下面我们一起来看:

从表中可以看到,这款产品的内容还是比较多的,下面奶爸来给大家仔细分析:
1.投保原则
投保年龄:0-60周岁,投保年龄范围不算窄,基本能覆盖大部分人群。
保障期限:保障期限和领取方式有关,约定领取方式为终身领取or终身领取plus,保障期限为终身;定期领取方式保障到79周岁。
领取年龄:40/45/50/55/60/65周岁,选项比较多,消费者可根据自身需求合理选择。
缴费期限:可选3/5/10/20年交。
2.基本保障内容
年金保障:该产品一共有四种年金领取方式具体如下:
(1)终身领取
被保人在首期年金领取日后仍生存,每年可以领取100%终身领取基本保额,直至身故。
(2)终身领取plus
被保人在首期年金领取日后仍生存,每年可以领取100%终身领取PLUS基本保额。
此外,选择终身领取plus的消费者,还能在以下年龄段额外领取一定的年金:
1)如果约定的首期领取年龄为40/45/50/55/60周岁,且被保人在60岁时仍生存,则60-79周岁期间,每年还可额外领取50%终身领取plus基本保额。
2)如果约定的首期领取年龄为65周岁,且被保人在65岁时仍然生存,则65-79周岁期间,每年可以额外领取50%终身领取plus基本保额。
(3)定期领取
被保人在首期领取日后仍生存,每年可领取100%定期领取基本保额,直至被保人79周岁。
(4)一次性领取
被保人在首期领取日后仍生存,保险公司给付一次性领取保额。
值得一提的是,该款产品针对定期领取/终身领取/终身领取plus,还设有首期领取日-79周岁的保障领取期间,即选择上述领取方式的消费者最少都能获得保证领取期间内的收益。
身故保障:被保人在首期领取日前身故,保险公司赔付已交保费or现金价值,取二者中较大者。
被保人在首期领取日-79周岁期间内身故,保险公司赔付保证可领取金额。
除以上保障外,富德生命领多多年金险还具备保单贷款和减保功能,能赋予消费者更多权益,对消费者比较有利。
想了解保单贷款的具体内容,戳这里:《保单贷款有什么特点?能贷多少钱?》。
从以上保障内容分析来看,富德生命领多多年金险可以为消费者提供生存和身故保障,比较不错,且投保灵活,领取方式多样,可以满足不同消费者的需求,具备一定优势。
二.富德生命领多多年金险收益高吗?
消费者投保年金险产品最为关注的就是年金险的收益高不高。
其实仅从上面的保障内容分析来看,并不能知晓富德生命领多多年金险的具体收益。
要想清楚了解该款产品的收益高不高,我们还得通过实际案例分析才能得出相关结论,具体如下:
30岁的X先生投保领多多年金险,约定每年交10万元,连续交5年,45岁开始领取,选择终身领取plus领取方式,该保单的基本保额为27400元。
根据终身领取plus的领取规则来看,X先生从45岁开始,每年可以从保险公司那领取100%终身领取plus基本保额,即27400元,可一直领取到身故。
此外,如果X先生到60岁时仍然生存,则在60岁-79岁期间内,每年还可以额外领取50%终身领取plus基本保额,即60-79周岁每年可领取41100元。
如果X先生比较长寿,可以活到100岁,则从45岁-100岁期间共可以领取1808400元,除去50万的本金,净收益为1308400元,收益还不错。
此外,如果X先生“中道崩殂”,在保证领取期间内身故,保险公司也会赔付剩余未领取的保证领取金,最低收益能得到保障,本金不会有损失。
整体来看,富德生命领多多年金险收益也还不错,在保证领取BUFF的加持下,可以保证消费者的最低收益,比较良心。
三.奶爸总结
总的来说,富德生命领多多年金险可以同时为消费者提供生存和身故保障,领取年金可直至身故,保障力度比较大。
此外,富德生命领多多年金险作为理财产品可以帮助消费者做理财规划,能让消费者的资金安全稳定增值,对消费者来说是一大益事,消费者可以按需选择。
还想了解更多年金险的知识,可以戳这里:《年金险是什么?年金险和存款哪一个好?》。
奶爸也汇总了几款优质的年金险产品:

1、固收型年金险
推荐大富翁6.0,出自富德生命人寿。
目前市场少有有保证领取的年金险,安全感十足:
方案一保证领取25年;方案二保证领取已交保费。
到80岁还有一笔祝寿金到账,领100%保费,基本不少朋友以后都有机会拿到。
活多久领多久,提供细水长流的现金流:
30岁女性,5年交,年交10万,投保方案二,55岁每年都能领18930元。
【适用人群】
有养老补充需求、看中保证领取的朋友。
2、快返型年金险
推荐3款产品:蛮好的人生2025、星颐朱雀版分红型和悦活人生B款分红型。
前面一款是固收型,后面两款是分红型。
这3款产品,最快第5年起就可以开始领钱了。
以30岁女性,5年交,年交10万为例子:
蛮好的人生2025计划一:第5年领10500元;第6年~74年领9690元;
星颐朱雀版分红型:保证最低可领7992元/年;叠加分红有机会领7992~50311元/年;
悦活人生B款分红型:第5~9年保证领4290元;第10~74年则是8580元;叠加分红有机会领4290~83824元。
可以说,
蛮好的人生2025领取是非常稳定的,收益IRR在1.8%左右。
星颐朱雀版分红型保证领取高,且前期现价增长非常快!
保单第10年,收益IRR为2.129%,最高有机会超过3%!
悦活人生B款分红型,前面9年领取不高,第9年后是翻倍领取,先低后高,
且产品分红也很大方。
保单第10年,收益IRR为2.136%,最高接近3%!
【适用人群】
这3款产品可以这么选:
看中大保司、追求稳定领取,推荐蛮好的人生2025;
看中总体领取水平较高,推荐星颐朱雀版分红型;
看中养老社区、希望后面可以多领一些的朋友,推荐悦活人生B款分红型。
想要了解产品详细信息的朋友,也可以私聊奶爸~
微信扫一扫
微信扫一扫
关注微信
客服热线
奶爸保

