这位朋友你好,关于友邦友如意星悦版少儿重疾险保障有哪些?这个问题,奶爸在这里整理了有关友如意星悦版少儿重疾险的相关内容,希望对你有帮助:
一、友邦友如意星悦版少儿重疾险保障有哪些?
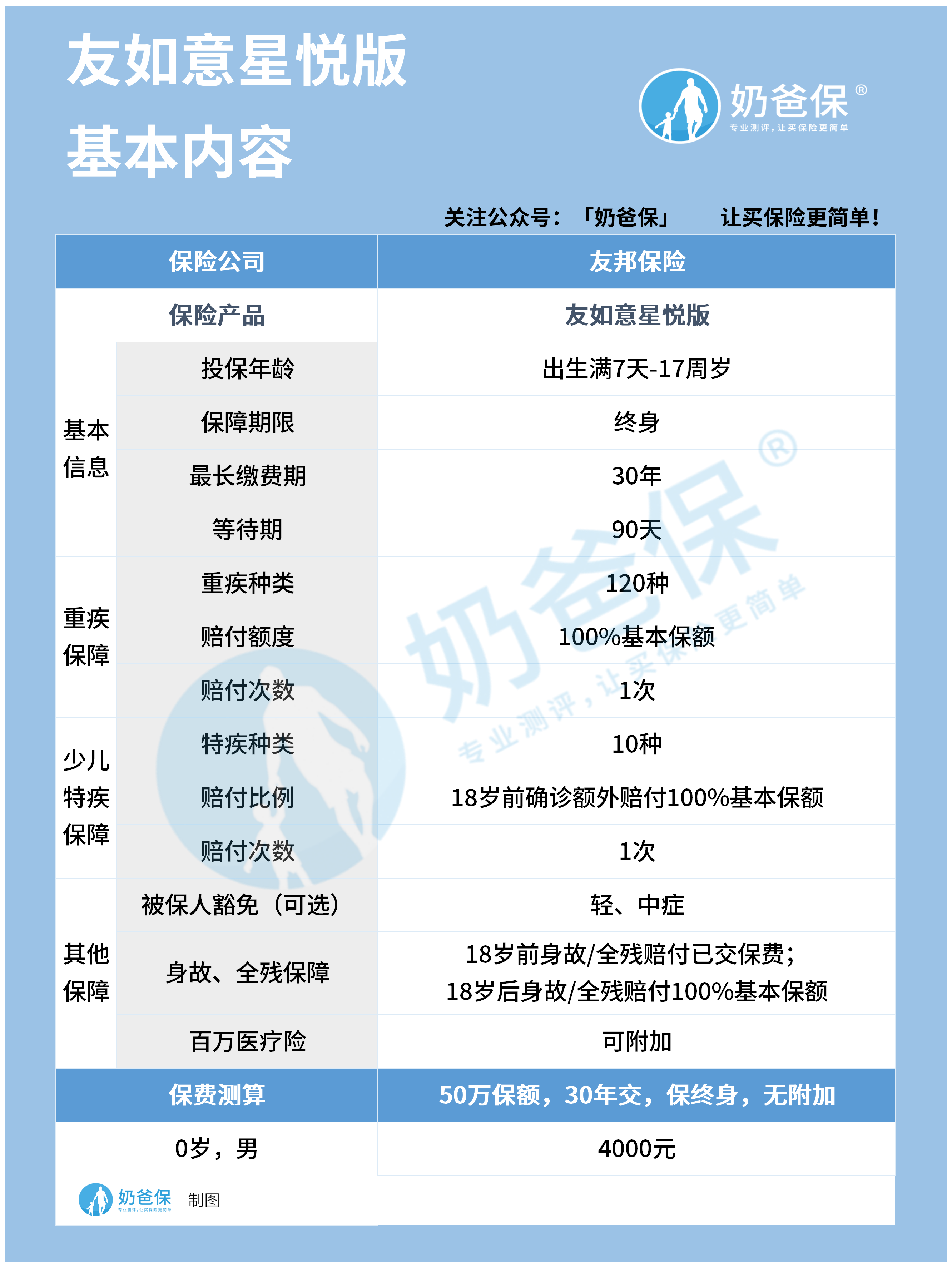
友邦友如意星悦版是友邦的友如意系列中提供核心保障的少儿重疾险。
投保规则图里写的很清楚了,我们主要来分析下保障内容。
友邦友如意星悦版保障120种重疾,重疾赔付100%保额,中规中矩。
作为一款少儿重疾险,这款产品包括10种少儿特疾保障,18岁前额外赔付100%基本保额。
合算一下,如果被保人患合同约定少儿特疾,共可获赔200%基本保额。
除此之外,还为被保人提供身故/全残保障和被保人豁免功能。
如果被保人还有医疗险需求,可附加百万医疗险,从而为被保人营造更为全面的疾病保障。
但要注意的是,这款产品是没有轻、中症保障的,是一款纯重疾险产品。
我们再来看看保费。
投保50万保额,分30年缴费,保障终身,不附加其他责任,0岁男孩投保友如意星悦版每年保费是4000元。
可见保费还是有点高的,但这也不奇怪,因为友邦向来就是走高端路线的。
想要详细了解更多关于友邦友如意星悦版少儿重疾险的内容,可以猛戳《友如意星悦版对比完美人生守护2021重疾险有什么区别?如何选择?》进行阅读。
二、奶爸总结
总的来说,友邦友如意星悦版少儿重疾险是一款比较纯粹的重疾险。
比较适合预算比较充足的人群。
想要了解更多重疾险可以看奶爸整理的最新榜单:《2021年6月重疾险榜单,重疾险哪家好?》
如果大家在选择保险产品的过程中有什么困难,可以点击下方图片进行咨询,奶爸将免费为您提供1对1的服务。而且现在关注奶爸的公众号“奶爸保”,回复“官网”,还可以获得属于您的专属资料包,让您买保险变得更简单。
如果大家挑选保险有什么困难,可以关注:奶爸保公众号 进行1对1咨询,现在关注“奶爸保”公众号,回复“官网”,还可以免费领取价值199元的保障大礼包哦,让您买保险变得更简单。
友邦友如意星悦版少儿重疾险保障有哪些?
这位朋友你好,关于友邦友如意星悦版少儿重疾险保障有哪些?这个问题,奶爸在这里整理了有关友如意星悦版少儿重疾险的相关内容,希望对你有帮助:
一、友邦友如意星悦版少儿重疾险保障有哪些?
友邦友如意星悦版是友邦的友如意系列中提供核心保障的少儿重疾险。
投保规则图里写的很清楚了,我们主要来分析下保障内容。
友邦友如意星悦版保障120种重疾,重疾赔付100%保额,中规中矩。
作为一款少儿重疾险,这款产品包括10种少儿特疾保障,18岁前额外赔付100%基本保额。
合算一下,如果被保人患合同约定少儿特疾,共可获赔200%基本保额。
除此之外,还为被保人提供身故/全残保障和被保人豁免功能。
如果被保人还有医疗险需求,可附加百万医疗险,从而为被保人营造更为全面的疾病保障。
但要注意的是,这款产品是没有轻、中症保障的,是一款纯重疾险产品。
我们再来看看保费。
投保50万保额,分30年缴费,保障终身,不附加其他责任,0岁男孩投保友如意星悦版每年保费是4000元。
可见保费还是有点高的,但这也不奇怪,因为友邦向来就是走高端路线的。
想要详细了解更多关于友邦友如意星悦版少儿重疾险的内容,可以猛戳《友如意星悦版对比完美人生守护2021重疾险有什么区别?如何选择?》进行阅读。
二、奶爸总结
总的来说,友邦友如意星悦版少儿重疾险是一款比较纯粹的重疾险。
比较适合预算比较充足的人群。
想要了解更多重疾险可以看奶爸整理的最新榜单:《2021年6月重疾险榜单,重疾险哪家好?》
如果大家在选择保险产品的过程中有什么困难,可以点击下方图片进行咨询,奶爸将免费为您提供1对1的服务。而且现在关注奶爸的公众号“奶爸保”,回复“官网”,还可以获得属于您的专属资料包,让您买保险变得更简单。
如果大家挑选保险有什么困难,可以关注:奶爸保公众号 进行1对1咨询,现在关注“奶爸保”公众号,回复“官网”,还可以免费领取价值199元的保障大礼包哦,让您买保险变得更简单。
-
寿险和重疾险的区别是什么?哪些产品值得买?
2026-04-13 15:16:30
-
重疾险和百万医疗险哪个更重要?哪些产品值得买?
2026-04-13 15:01:45
-
健康险到底有没有必要买?30岁左右买哪种划算?
2026-04-11 15:06:29
-
2026分红险、年金险又要调整,好产品只有这几款了!
2026-04-11 11:22:31
-
2026值得买的重疾险,测评了上百款,推荐这几款!
2026-04-09 17:38:20
查看更多所用,不泄露任何第三方
或用于其他用途