买过增额寿的朋友,估计都有过这样的小困扰:
急用钱想减保,得手动申请、等审核、盼到账,
每次减保都需要手动操作一番,忙起来还容易忘;
年轻人可能不觉得很麻烦,但试想一下如果是老年人要减保领钱做养老金,可就不一定了。
最近中意人寿行业首创“约定减保”功能,正好解决了这个痛点!
今天,奶爸就把这个能让增额寿“自动领钱”的新功能讲明白,看看到底实不实用。
一、中意首创约定减保,给增额寿加个“自动领钱开关”
约定减保是中意人寿专为增额寿推出的自动领钱功能,
主要是为了省去手动减保的麻烦,
帮大家实现长期资金的自动规划,不用特意记时间、跑流程。
很多人会有疑问,
定期自动领钱本是年金险的专属设计,中意为何要将这个功能加入增额寿?
其实,很多人选择增额寿,是看中它可以通过减保实现灵活的资金安排需要。
反观年金险,虽然能实现定期自动领钱,省心省力,
但里面的钱什么时候能领、多久另一次、每次能领多少,都是固定的,
缺乏灵活性,难以满足大家的应急备用需求。
因此,中意这一次做了个创新,
将年金险定期自动领钱的特点融入增额寿,
补齐增额寿在长期规划上的短板。
约定减保的出现,既保留了增额寿可以通过普通减保应对应急需求这一核心优势,
又具备了年金险省心领钱的特点,
一次设置好领取规则,后续无需额外操作,
系统到点就会自动将钱打入银行卡,
一份保单就能兼顾长期规划和应急备用两种需求。
大家可能还会好奇:
约定减保和普通减保具体有哪些不同,
不同场景下该如何选择?
下面就一条条讲清两者的核心区别,大家一看就能明白。

首先看操作便捷度,这是两者最直观的区别。
约定减保主打省心,一次设置好领取规则后,系统就会自动执行,不用每次领钱都重复操作;
而普通减保就需要麻烦一些,每次用钱都得手动在APP上申请,
还要等审核通过,才能收到钱,适合偶尔应急、不常领钱的情况。
再看领取方式,
约定减保的领取更规律,支持按年、半年、季度、按月四种频率,
不管是养老按月领,还是教育金按年领,都能适配;
普通减保则是单次申请单次领取,
想领一次就需要操作一次,更适合临时有资金需求、不用长期规律领取的场景。
关于每年的领取额度,两者的限额是分开的,互不影响。
约定减保每年领取金额不超过当年总现金价值的5%,主要用于长期规划,既能定期领钱,也能让剩余资金继续增值;
普通减保每年限额是20%,额度更高,适合突发情况急需大额资金周转时使用。
适用场景和使用门槛也有明显区别。
约定减保需要保单缴费期满才能设置,更适合长期规划,
比如存养老钱、孩子的教育金,能实现长期稳定领取;
普通减保大多没有缴费期满的限制,
部分产品满5年就能申请,更适合短期应急,比如家人住院、临时周转等突发情况。
简单总结一句:
普通减保适合应急使用,急用钱的时候随时取;
约定减保适合长期规划,提前设置好,不用操心就能定期领钱,两者搭配用,灵活又省心。
二、对号入座!这4类人用约定减保,省心又划算
不是所有人都需要用这个功能,咱们对号入座,看看你是不是其中之一:
1.想规划养老的朋友(最核心的适用人群)
不管是咱们自己,还是家里的长辈,
只要想退休后有一笔稳定的“额外工资”,
不用手动操作就能定期领钱,约定减保就特别合适。
比如现在30岁,买了中意的增额寿,缴费期满后,设置60岁开始,
每月自动领5000块,退休后就能多一笔稳定收入,
不用再担心老了不会操作手机、取不出钱,
也不用麻烦子女帮忙,自己就能安安心心养老。
而且增额寿的现金价值未领取的部分会持续增值,不用担心钱很快就领完了。
2.给孩子存教育金的爸妈
很多爸妈会给孩子存教育金,但有时候忙起来,会忘了在孩子上学、读研的关键节点取钱。
有了约定减保,就可以提前设置好:
孩子18岁上大学,每年自动领2万;
22岁读研,每年自动领3万,到点钱就到账,
不用再记时间、手动申请,避免耽误孩子交学费、买资料。
3.事务繁忙、没时间管保单的人
比如做生意、经常出差的朋友,平时忙得脚不沾地,根本没时间关注保单、手动减保。
约定减保就能帮你省不少事,一次设置好领取计划,
之后不用再管,该领钱的时候自动到账,
既不耽误资金规划,也不占用你的时间,实现稳定的被动收入。
4.担心老年财务风险的人群
年纪大了之后,容易记不住事,也可能会被误导操作,
手动减保多了一步操作,就多一步风险。
约定减保一次设置好,之后不用再手动操作,减少了误操作、被误导的可能,
而且资金直接打到自己的银行卡里,安全又放心,尤其适合家里的长辈。
三、操作流程只需七步,新手也能轻松搞定
很多朋友担心操作复杂,其实完全不用怕,全程线上操作,不用跑柜台,
跟着步骤来,几分钟就能设置好,
哪怕是不怎么会用手机的长辈,跟着提示也能搞定,
下面就把详细流程一步步说清楚,每一步都标好,跟着做就行:

第一步:准备工作
先在手机上下载掌上中意APP,用投保人的手机号完成注册登录,登录后记得绑定自己的保单,确保保单信息能正常显示;
另外,必须确认你的保单已经缴费期满,而且保单状态有效,没有失效、没有断缴,这是设置约定减保的基础条件。
第二步:找到约定减保入口
登录APP后,首页找到并点击更多服务,往下滑动页面,
找到保单变更选项,点击进入后,就能看到现价减保的入口,
直接点击进入即可,全程不用切换页面,操作很顺畅。
第三步:选择要设置的保单
进入现价减保页面后,系统会自动显示你名下所有符合条件的中意保单,
选中你想设置约定减保的那一份即可。如果不确定自己的保单是否符合条件,
系统会自动筛选,不符合的保单会明确提示,不用担心选错。
第四步:设置领取规则(最关键的一步)
点击约定选项,然后按照系统提示一步步设置,每一步都有清晰指引,具体如下:
1.设置开始日期:
根据自己的需求选择,
比如想60岁退休开始领取,就选择对应的日期,精确到具体日期即可,系统会自动记录;
2.选择领取期限:
两种方式可选,想一直领取就选不指定,系统会一直发放到保单现金价值用尽;想领固定年限,就选择10年、20年等具体期限,适合给孩子存教育金、给自己存养老金;
3.选择领取频率:
有四种方式可选,按年、半年、季度、按月,根据自身需求选择即可,养老适合按月领取,教育金适合按年领取,贴合实际使用场景;
4.输入领取金额:
最低100元起,不用凑大额,输入金额时,系统会自动提醒当年可领取的上限,也就是不超过当年总现金价值的5%,不用担心超出额度,按照提示输入即可。
第五步:绑定收款账户
选择你常用的银行卡作为收款账户,要是之前没绑定过银行卡,
直接添加银行卡信息即可,包括姓名、卡号、开户行,
一定要确保信息和投保人一致,
避免出现到账失败的情况,添加后系统会自动校验信息有效性。
第六步:身份验证
上传投保人的身份证正反面照片,照片要清晰、无遮挡,上传成功后,
按照系统提示完成人脸识别,
只需对着手机镜头完成简单的动作,比如眨眨眼、摇摇头,就能完成验证。
这一步主要是为了确保是投保人本人操作,保障资金安全,防止他人冒用信息。
第七步:确认提交
最后仔细核对所有信息,包括领取日期、领取金额、领取频率、银行卡号,
确认所有信息无误后,点击提交按钮,系统会立即提示设置成功,后续就不用再操作,到了约定日期,钱会自动打到你绑定的银行卡里,到账后会有短信提醒。
补充提示:如果之后想修改、取消领取计划,还是按照上面的入口进入,
找到修改约定、取消约定的选项,
操作流程和设置时一样简单,不用跑柜台,线上就能完成所有调整。
另外,修改后系统会重新校验信息,确保调整后的领取计划符合规则。
四、24款中意产品可使用,这款热门产品额度即将售罄
目前,中意人寿已经有24款热门产品支持约定减保,
其中11款是固守型增额寿,13款是分红型增额寿,
后续还会陆续开放更多产品,大家可以对照看看自己的保单在不在里面,
也可以登录掌上中意APP,在保单详情页查询,
或者拨打中意人寿客服电话咨询,
下面是奶爸整理的清单,方便大家对照:
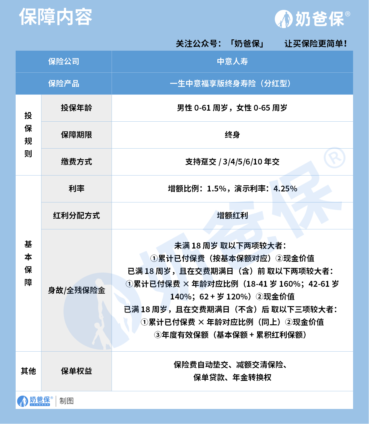
以上产品里面,不得不提的就是一生中意福享版。
这款产品近期热度非常高,非常受欢迎,

目前所剩额度只有不到20%,已进入售罄倒计时,
后续很难再有同类型优质产品,之所以出现这样的情况,
核心在于产品本身足够优秀,再加上监管政策的限制,
让这款产品成为难得的稀缺之选。

在保障层面,这款产品作为分红型增额寿,
支持约定减保,能完美适配养老、教育金等长期规划需求,
保障期限为终身,缴费方式灵活,支持趸交/3/4/5/6/10年交,
可根据自身情况选择合适的缴费年限。
投保门槛亲民,覆盖广泛的投保人群,同时支持隔代投保,
进一步提升了产品的实用性和便捷性,适配各类家庭的保障需求。
利率方面,保证利率1.5%,
演示利率也是目前市场上比较少见的4.25%,长期收益增长空间非常大。
在收益层面,产品表现更是亮眼,以20岁女性,年交20万,交3年为例:

含分红的情况下仅需持有至26岁,总收益便达到615970元,
轻松超过60万本金实现快速回本,
即便不看分红,仅靠保证现金价值,30岁时固定总收益也能达到606564元,
稳稳实现安全回本,资金安全性拉满。
它的保证收益稳健扎实,现金价值随持有时间稳步提升,
105岁时固定总收益可达184.66万元,是本金的3倍多,
对应的固定IRR可达1.35%,在保证收益类产品中属于稳妥可观的水平。
而在分红加持下,产品的收益爆发力和长期表现更显优势,
30岁时含分红总收益就达到71.81万元,已是本金的1.2倍,
长期持有收益更是亮眼,105岁时含分红总收益高达894.7万元,
是本金的近15倍,对应的含分红IRR最高可达3.27%,
在当前市场环境下属于收益表现非常突出的水平,
不管是短期回本速度、保证收益的安全性,
还是分红加持下的长期收益表现,这款产品都交出了优秀的成绩,
是当前市场上收益表现相当出彩的增额终身寿险产品,能为投保人带来稳定可观的回报。
正是因为这样的优质保障与稀缺收益,吸引了不少人投保,让产品额度快速消耗,
如今即将售罄,额度不足20%,后续再难有可替代的同级别产品,
想要锁定这份优质保障与稀缺收益的朋友,务必抓紧最后的机会。
五、奶爸总结
以上就是关于中意人寿约定减保功能的介绍。
如果你有长期资金规划,
比如养老、教育金,不想每次领钱都手动操作,
想省心、想拥有稳定的被动收入,那约定减保绝对值得用;
中意人寿的这个约定减保功能,
其实就是把增额寿的灵活性和养老年金的规律性结合在了一起,
解决了咱们平时减保麻烦、养老规划费心的痛点,
尤其是对于想规划养老、事务繁忙的朋友来说,真的能省不少事。
如果你们已经有中意的增额寿保单,不妨现在就打开掌上中意APP,
看看自己的保单能不能设置约定减保。
如果大家挑选保险有什么困难,可以关注:奶爸保公众号 进行1对1咨询,
现在关注“奶爸保”公众号,回复“官网”,还可以免费领取价值199元的保障大礼包哦,让您买保险变得更简单。
微信扫一扫
微信扫一扫
关注微信
客服热线
奶爸保

