放眼少儿重疾险市场,我们能找到的产品并不算多,诚然,少儿重疾险产品是少而精的,其中妈咪保贝新生版就是一款炙手可热的产品。
许多接触过妈咪保贝新生版的朋友都会说,这款产品缴费期限长,保障选择多,保障力度大之类。
妈咪保贝新生的保障内容确实比较吸引各位家长朋友,不过这款产品还有一项忠诚客户权益,具体怎么回事?我们一起往下看。
丨妈咪保贝新生版的忠诚客户权益是什么?
丨奶爸小结
一、妈咪保贝新生版的忠诚客户权益是什么?
妈咪保贝新生版的忠诚客户权益,奶爸不说,可能很多朋友都没有注意到这款产品包含了这项责任。

忠诚客户权益,在目前市面上的重疾险产品中,只有妈咪保贝新生版附带了,可以说是一枝独秀了。
简单来说,忠诚客户权益,就是复星联合保险公司觉得你信任它选择了它,它也同样信任你,给予你一些权利。
举个例子,小明的父母在小明一周岁时为他投保了妈咪保贝新生版,在小明20岁时,想要换成康乐一生系列的成人重疾险,即可免等待期免健康告知投保。
有的朋友就会问了,这个忠诚客户权益听起来花里胡哨的?但仔细一分析好像并没有什么用啊!
其实这项保障权益的作用,还得见仁见智,就好像汽车的一些电子功能一样,消费者对其的态度是“我可以不用,但你不能没有”。
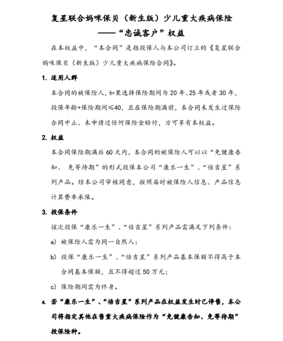
那么,我们不妨先看看忠诚客户权益的使用限制有哪些,再进行讨论,如下图所示:

我们可以看到:
(1)适用人群
投保妈咪保贝新生版,如果保障期间选择的是20年、25年或30年,投保年龄+保险期间≤40,且在保险期满前,未发生过保险合同中止、未申请任何保险金理赔,才可以享受客户忠诚权益。
(2)投保条件
该次投保“康乐一生”、“倍吉星”系列产品需要满足下面的条件:
1)被保人需为同一自然人。
2)投保“康乐一生”、“倍吉星”系列产品基本保额不得高于投保妈咪保贝新生版的基本保额,且不得超过50万元。
3)保障期间需为终身。
(3)其他方面
假如“康乐一生”、“倍吉星”系列产品在忠诚客户权益发生时已经停录,复星联合健康将指定其他在售重疾险作为“免健康告知”、“免等待期”的投保险种。
通过上面的描述,我们不难发现忠诚客户权益的使用还是有很多限制的,就拿小明的例子来说:
小明在20周岁时选择使用忠诚客户权益,转保至康乐一生重疾险,这一过程省去了健康告知,省去了等待期,直接进入保障期。
如果没有这个权益,小明在重新投保重疾险的时候,除了会面临重疾险严格的健康告知,还会面临着90-180天的保障空窗期。
所以,妈咪保贝新生版的忠诚客户权益存在的意义,就是让孩子成长过程中的重疾保障无缝衔接,正所谓存在即是合理~
二、奶爸小结
总的来说,妈咪保贝新生版的忠诚客户权益,在少儿重疾险产品中仅有此一家,自然是具备一定优势的。
如果各位家长朋友们看好了复星联合保险公司的产品,准备为孩子无缝衔接重疾险的话,可以大胆选择妈咪保贝新生版!
奶爸也给大家推荐几款优质的重疾险产品:
1、君龙人寿超级玛丽15号
第一,结节保障超全面
自带保障在原有肺结节基础上,拓展到乳腺/甲状腺结节,范围更广了。
可以说是目前市场上,少有的三大高发结节都有保障的产品。
第二,癌症保障丰富
超玛15号的癌症保障,从早期到晚期,都安排得妥妥的。
本身自带癌症拓展金,
首次确诊原位癌/轻度癌症后,确诊恶性肿瘤—重度,额外赔50%。
如果觉得不够,还可以附加以下保障:
癌症津贴或癌症多次赔(二选一):间隔一定周期后,可以赔一笔钱用于癌症持续治疗,癌症津贴有次数限制,多次赔则不限次数。
癌症重度特药治疗金:确诊癌症后需要吃高价特药,做过相关手术可以赔50%保额。

第三,重疾多次赔灵活选
重疾多次赔可以按需选择:
65周岁版,要求是65岁前确诊,额外赔2次,每次赔120%保额;
另一版则是不限年龄,额外赔2次,每次赔120%保额。

同种不同种都赔,且同种间隔周期短,只要2年
像心脏病术后复发了也能保,不用怕赔过一次就没保障了。
【适合人群】
看中结节、癌症保障,预算不多的朋友。
2、复星联合达尔文12号
第一,自带意外重疾额外赔和住院津贴。
前者因为意外导致首次重疾,可多赔35%基本保额。
等于一张保单覆盖重疾+意外,且是保至终身的双重保障!
后者在60周岁前未发生重疾,60岁后确诊,每天给付0.1%基本保额作为住院津贴。
人一辈子不一定会得重疾,但60岁后难免因小病小痛住院,
达尔文12号这个保障,可以让不确定的赔付变得更确定。
不过,这里需要注意的是,如果后续重疾/身故/全残,
会扣掉累计已给付的住院津贴金额后,再赔付。
第二,可选责任丰富
达尔文12号多重附加保障:
重疾多次赔:分65周岁版和终身版(二选一),满足多种人群需要;
重疾保费补偿:缴费期内发生重疾返还保费,实现“重疾免单”;
疾病关爱金/顶梁柱关爱保险金:家庭责任最重阶段赔更多;
癌症津贴:癌症间隔一定周期就能获得一笔理赔金。
第三,理赔门槛更低
5种特定重疾(如严重心肌炎)、原位癌、癌症津贴赔付,都比同类产品更宽松。
【适合人群】
看重理赔门槛、重疾返还保费的朋友
3、复星联合医联有盟
第一,轻中症保障灵活
必选保障是重疾,像轻中症保障、身故保障,可以加钱获得。
如果预算有限,也可以只买个重疾,先把大病保障做好;
如果预算多一点,建议大家还是要附加轻中症保障。
第二,自带一般医疗金
医联有盟自带医疗金,非常实用:
保单前5年,每年提供报销额度=0.5%*保额,100%报销,
未用完可累计,终身有效,身故/全残一次性赔剩余额度!

像买药、体检、看牙等日常开支,都能用上。
可以说是实打实把钱返还给客户使用!
第三,健康告知非常宽松
健康告知只有4条:
比如过去1年内的检查异常、是否有被医生建议住院或手术;
过去2年内的手术情况以及过去5年内的疾病情况。
针对非常高发的甲状腺/乳腺/肺结节,没有问询是否有进行手术,也没有问询是否多发,
只要结节等级在3级以内,结节直径符合要求,就有机会标体承保!
就连癌症,如果5年前已经治愈,没有复发和转移,
同时不涉及其他健康告知,也有机会投保!
【适合人群】
有健康异常的、注重就医资源和健康管理,看中产品实用性的朋友。
4、瑞华健康华佗1号康泰版
第一,基础保障扎实
轻中重疾保障都涵盖了,且轻症+中症赔付次数共7次,
目前市场上赔付次数算比较高的。
且重疾赔完,轻中症不分组还能继续赔,
不分组的好处就在于,赔付规则更宽松。
第二,性价比高
同样50万保额,保终身,基础保障,分30年交,
30岁人群投保华佗1号康泰版,比超级玛丽和达尔文便宜100元/年!
30年下来立省3000块!
第三,可选保障丰富
如果预算比较多,还可以附加:
重疾多次赔、疾病关爱金、癌症津贴、重疾保费补偿金和身故保障。
都是目前市场上热门可选保障内容,实用性强。
【适合人群】
追求高性价比、看中基础保障全面的朋友。
微信扫一扫
微信扫一扫
关注微信
客服热线
奶爸保

