这位朋友你好,关于众安尊享e生2021百万医疗险怎么样,百万医疗险怎么选的问题,奶爸在这里整理了有关百万医疗险的相关内容,希望对你有帮助:
一、众安尊享e生2021百万医疗险怎么样?
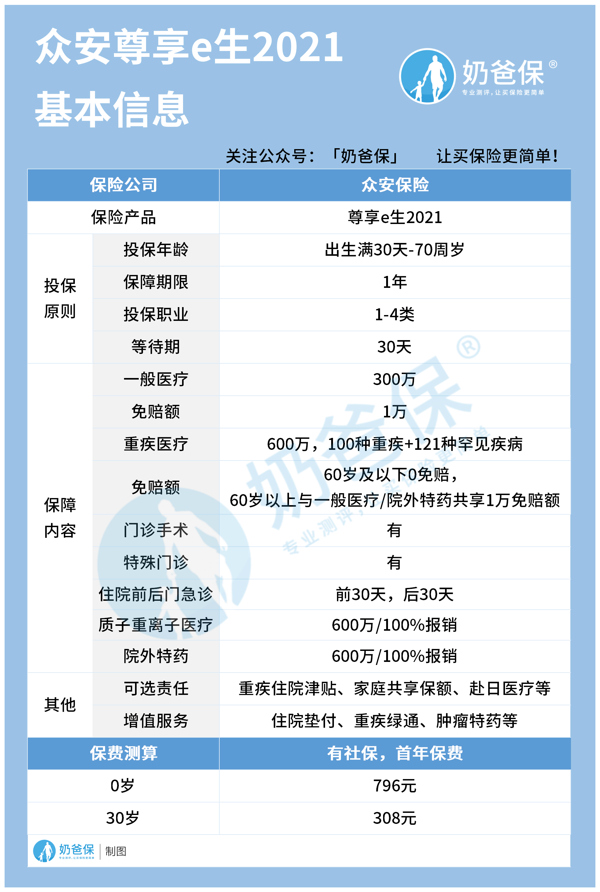
在点评之前,我们先看看尊享e生2021的基本信息:
奶爸认为众安尊享e生2021有以下这些亮点:
众安尊享e生2021百万医疗险的承保年龄扩展到了70岁,让60-70岁的老年群体也有机会买到百万医疗险。
2. 住院前后门急诊保障天数长
尊享e生2020只报销住院前7天和后30天的门急诊费用,而众安尊享e生2021百万医疗险将这一保障延长至住院前30天和后30天。
住院前后门急诊保障期限延长,对消费者是有利的。
众安尊享e生2021百万医疗险不仅包含上一代产品提供的住院垫付、重疾绿通、肿瘤特药和术后家庭护理等增值服务,还加入了图文咨询、视频问诊、健康咨询3项新的增值服务。
此外,除了重大疾病保险金、重疾住院津贴、家庭共享免赔额、指定疾病或手术扩展特需医疗、赴日医疗、特定海外医疗和住院医疗费用补偿,还新增了四项可选责任,特种进口药、中老年特疾、轻度疾病和互联网门急诊。
4. 投保灵活且人性化
众安尊享e生2021百万医疗险针对多人投保、无吸烟优选体、续保历史无理赔等情况,给予一定的保费优惠。
二、奶爸总结
众安尊享e生2021百万医疗险增值服务和可选责任比较丰富,适用人群较广,消费者可根据自身保障需求灵活投保。如果你想了解更多的医疗险产品,不妨戳这里》》》
如果大家在选择保险产品的过程中有什么困难,可以点击下方图片进行咨询,奶爸将免费为您提供1对1的服务。而且现在关注奶爸的公众号“奶爸保”,回复“官网”,还可以获得属于您的专属资料包,让您买保险变得更简单。
如果大家挑选保险有什么困难,可以关注:奶爸保公众号 进行1对1咨询,现在关注“奶爸保”公众号,回复“官网”,还可以免费领取价值199元的保障大礼包哦,让您买保险变得更简单。
众安尊享e生2021百万医疗险怎么样?百万医疗险怎么选?
这位朋友你好,关于众安尊享e生2021百万医疗险怎么样,百万医疗险怎么选的问题,奶爸在这里整理了有关百万医疗险的相关内容,希望对你有帮助:
一、众安尊享e生2021百万医疗险怎么样?
在点评之前,我们先看看尊享e生2021的基本信息:
奶爸认为众安尊享e生2021有以下这些亮点:
1. 承保年龄范围广
众安尊享e生2021百万医疗险的承保年龄扩展到了70岁,让60-70岁的老年群体也有机会买到百万医疗险。
2. 住院前后门急诊保障天数长
尊享e生2020只报销住院前7天和后30天的门急诊费用,而众安尊享e生2021百万医疗险将这一保障延长至住院前30天和后30天。
住院前后门急诊保障期限延长,对消费者是有利的。
3. 增值服务和可选责任比较丰富
众安尊享e生2021百万医疗险不仅包含上一代产品提供的住院垫付、重疾绿通、肿瘤特药和术后家庭护理等增值服务,还加入了图文咨询、视频问诊、健康咨询3项新的增值服务。
此外,除了重大疾病保险金、重疾住院津贴、家庭共享免赔额、指定疾病或手术扩展特需医疗、赴日医疗、特定海外医疗和住院医疗费用补偿,还新增了四项可选责任,特种进口药、中老年特疾、轻度疾病和互联网门急诊。
4. 投保灵活且人性化
众安尊享e生2021百万医疗险针对多人投保、无吸烟优选体、续保历史无理赔等情况,给予一定的保费优惠。
二、奶爸总结
众安尊享e生2021百万医疗险增值服务和可选责任比较丰富,适用人群较广,消费者可根据自身保障需求灵活投保。如果你想了解更多的医疗险产品,不妨戳这里》》》
如果大家在选择保险产品的过程中有什么困难,可以点击下方图片进行咨询,奶爸将免费为您提供1对1的服务。而且现在关注奶爸的公众号“奶爸保”,回复“官网”,还可以获得属于您的专属资料包,让您买保险变得更简单。
如果大家挑选保险有什么困难,可以关注:奶爸保公众号 进行1对1咨询,现在关注“奶爸保”公众号,回复“官网”,还可以免费领取价值199元的保障大礼包哦,让您买保险变得更简单。
-
寿险和重疾险的区别是什么?哪些产品值得买?
2026-04-13 15:16:30
-
重疾险和百万医疗险哪个更重要?哪些产品值得买?
2026-04-13 15:01:45
-
健康险到底有没有必要买?30岁左右买哪种划算?
2026-04-11 15:06:29
-
2026分红险、年金险又要调整,好产品只有这几款了!
2026-04-11 11:22:31
-
2026值得买的重疾险,测评了上百款,推荐这几款!
2026-04-09 17:38:20
查看更多所用,不泄露任何第三方
或用于其他用途