这位朋友你好,关于大黄蜂17号重疾险投保入口在哪?网上可以买吗?的问题,奶爸在这里整理了相关内容,希望对你有帮助:
一、大黄蜂17号重疾险投保入口在哪?网上可以买吗?
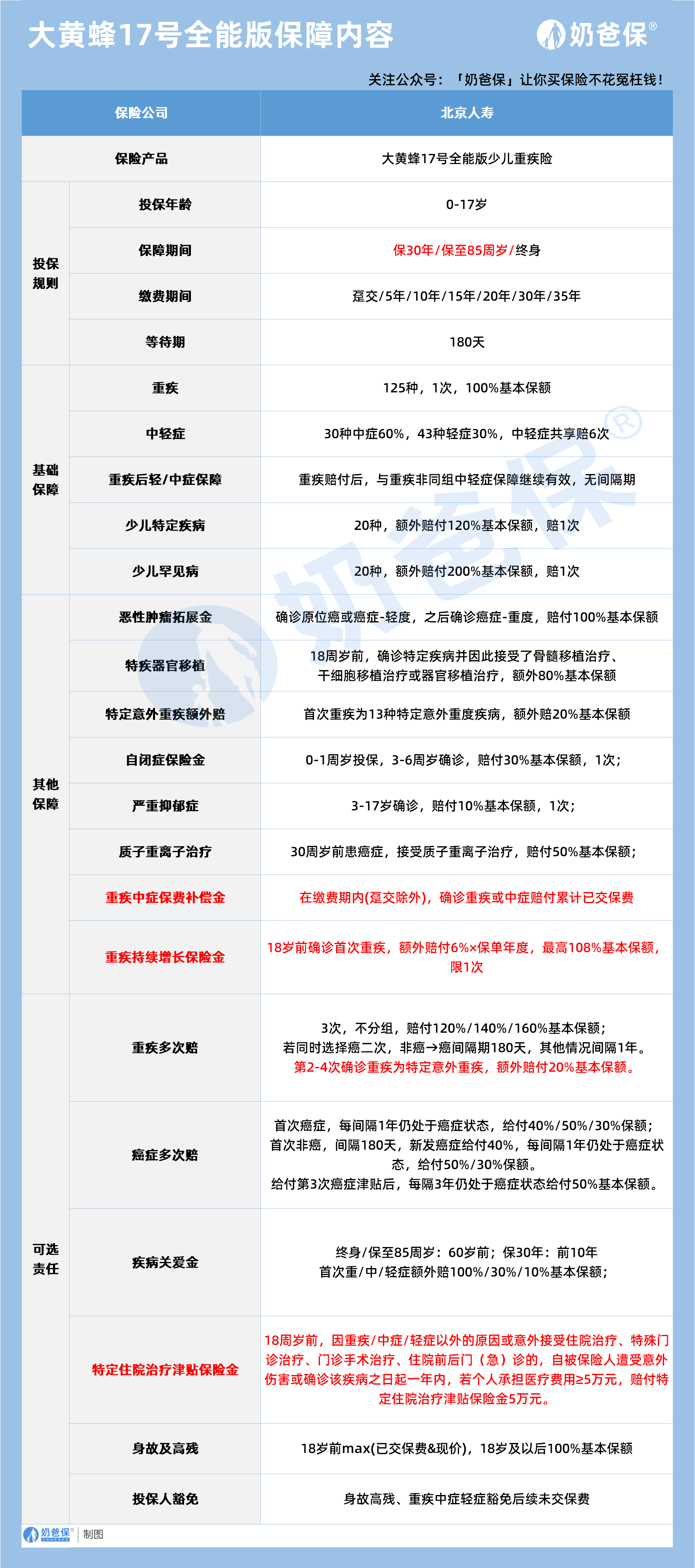
很多家长给孩子挑重疾险时,都会关注大黄蜂 17 号全能版这款少儿重疾险。
它由北京人寿承保,投保年龄覆盖 0 到 17 岁,适配不同成长阶段的保障需求。
保障期间设置灵活,可选择保 30 年、保至 85 周岁或终身三个选项。
缴费期间也有多种选择,趸交或分 5 到 35 年交,等待期为 180 天。
基础保障里,重疾保障 125 种疾病,赔付 1 次,一次性给付 100% 基本保额。
中轻症保障实用性强,30 种中症赔 60% 保额,43 种轻症赔 30% 保额。
中轻症可共享 6 次赔付,重疾赔付后非同组中轻症保障继续有效,无间隔期。
少儿特定疾病和罕见病保障给力,分别额外赔付 120% 和 200% 基本保额。
还有恶性肿瘤拓展金、特定器官移植额外赔,能覆盖更多复杂治疗场景。
产品自带重疾中症保费补偿金,缴费期内确诊重疾或中症可补偿已交保费。
重疾持续增长保险金很贴心,18 岁前确诊首次重疾,额外赔付逐年递增。
自闭症保险金、严重抑郁症保障,还有质子重离子治疗保障,都能添保障。
可选的重疾多次赔、癌症多次赔,能应对重疾复发转移带来的经济压力。
疾病关爱金可在特定时期额外赔保额,特定住院津贴也能减轻医疗费用负担。
身故及高残保障有明确设置,投保人豁免功能可避免家长患病导致保费断交。
这款产品支持线上投保,没有线下复杂流程,操作起来简单又便捷。
如果想了解更详细的投保细节,或是找专业规划建议,奶爸保可以帮到你。
奶爸保有专业的保险规划师,能帮你理清产品细节,协助完成投保全流程。
二、奶爸总结
总的来说,大黄蜂 17 号全能版保障全面,灵活度高,很适合给孩子配置。
不管是预算有限选保 30 年,还是想给孩子终身保障,它都能适配需求。
通过奶爸保投保,还能获得专业咨询服务,让你给孩子买保险更省心。
它的少儿特色保障突出,能针对孩子高发疾病提供额外的高额赔付支持。
产品可选责任丰富,家长可根据自身预算和需求,灵活搭配保障方案。
线上投保流程清晰,奶爸保还能提供后续保单管理和理赔协助等服务。
给孩子配置重疾险,选对产品和投保渠道,能让保障更安心也更省心。
如果大家挑选保险有什么困难,可以关注:奶爸保公众号 进行1对1咨询,现在关注“奶爸保”公众号,回复“官网”,还可以免费领取价值199元的保障大礼包哦,让您买保险变得更简单。
大黄蜂17号重疾险投保入口在哪?网上可以买吗?
这位朋友你好,关于大黄蜂17号重疾险投保入口在哪?网上可以买吗?的问题,奶爸在这里整理了相关内容,希望对你有帮助:
一、大黄蜂17号重疾险投保入口在哪?网上可以买吗?
很多家长给孩子挑重疾险时,都会关注大黄蜂 17 号全能版这款少儿重疾险。
它由北京人寿承保,投保年龄覆盖 0 到 17 岁,适配不同成长阶段的保障需求。
保障期间设置灵活,可选择保 30 年、保至 85 周岁或终身三个选项。
缴费期间也有多种选择,趸交或分 5 到 35 年交,等待期为 180 天。
基础保障里,重疾保障 125 种疾病,赔付 1 次,一次性给付 100% 基本保额。
中轻症保障实用性强,30 种中症赔 60% 保额,43 种轻症赔 30% 保额。
中轻症可共享 6 次赔付,重疾赔付后非同组中轻症保障继续有效,无间隔期。
少儿特定疾病和罕见病保障给力,分别额外赔付 120% 和 200% 基本保额。
还有恶性肿瘤拓展金、特定器官移植额外赔,能覆盖更多复杂治疗场景。
产品自带重疾中症保费补偿金,缴费期内确诊重疾或中症可补偿已交保费。
重疾持续增长保险金很贴心,18 岁前确诊首次重疾,额外赔付逐年递增。
自闭症保险金、严重抑郁症保障,还有质子重离子治疗保障,都能添保障。
可选的重疾多次赔、癌症多次赔,能应对重疾复发转移带来的经济压力。
疾病关爱金可在特定时期额外赔保额,特定住院津贴也能减轻医疗费用负担。
身故及高残保障有明确设置,投保人豁免功能可避免家长患病导致保费断交。
这款产品支持线上投保,没有线下复杂流程,操作起来简单又便捷。
如果想了解更详细的投保细节,或是找专业规划建议,奶爸保可以帮到你。
奶爸保有专业的保险规划师,能帮你理清产品细节,协助完成投保全流程。
二、奶爸总结
总的来说,大黄蜂 17 号全能版保障全面,灵活度高,很适合给孩子配置。
不管是预算有限选保 30 年,还是想给孩子终身保障,它都能适配需求。
通过奶爸保投保,还能获得专业咨询服务,让你给孩子买保险更省心。
它的少儿特色保障突出,能针对孩子高发疾病提供额外的高额赔付支持。
产品可选责任丰富,家长可根据自身预算和需求,灵活搭配保障方案。
线上投保流程清晰,奶爸保还能提供后续保单管理和理赔协助等服务。
给孩子配置重疾险,选对产品和投保渠道,能让保障更安心也更省心。
如果大家挑选保险有什么困难,可以关注:奶爸保公众号 进行1对1咨询,现在关注“奶爸保”公众号,回复“官网”,还可以免费领取价值199元的保障大礼包哦,让您买保险变得更简单。
-
6款热门少儿重疾险对比,孩子保障这样选不花冤枉钱
2026-04-27 14:45:57
-
中意分红险怎么样?中意人寿靠谱吗?
2026-04-22 15:18:49
-
中意人寿行业首创“约定减保”,增额寿也能自动领钱
2026-04-22 15:16:45
-
中邮悦享盈佳福享版对比一生中意福享版,该怎么选?
2026-04-20 14:52:39
-
保险公司的分红险靠谱吗?一生中意值得买吗?
2026-04-20 12:01:10
查看更多所用,不泄露任何第三方
或用于其他用途