这位朋友你好,关于达尔文12号的利弊分别是什么?值得买吗?的问题,奶爸在这里整理了相关内容,希望对你有帮助:
一、达尔文12号的利弊分别是什么?值得买吗?
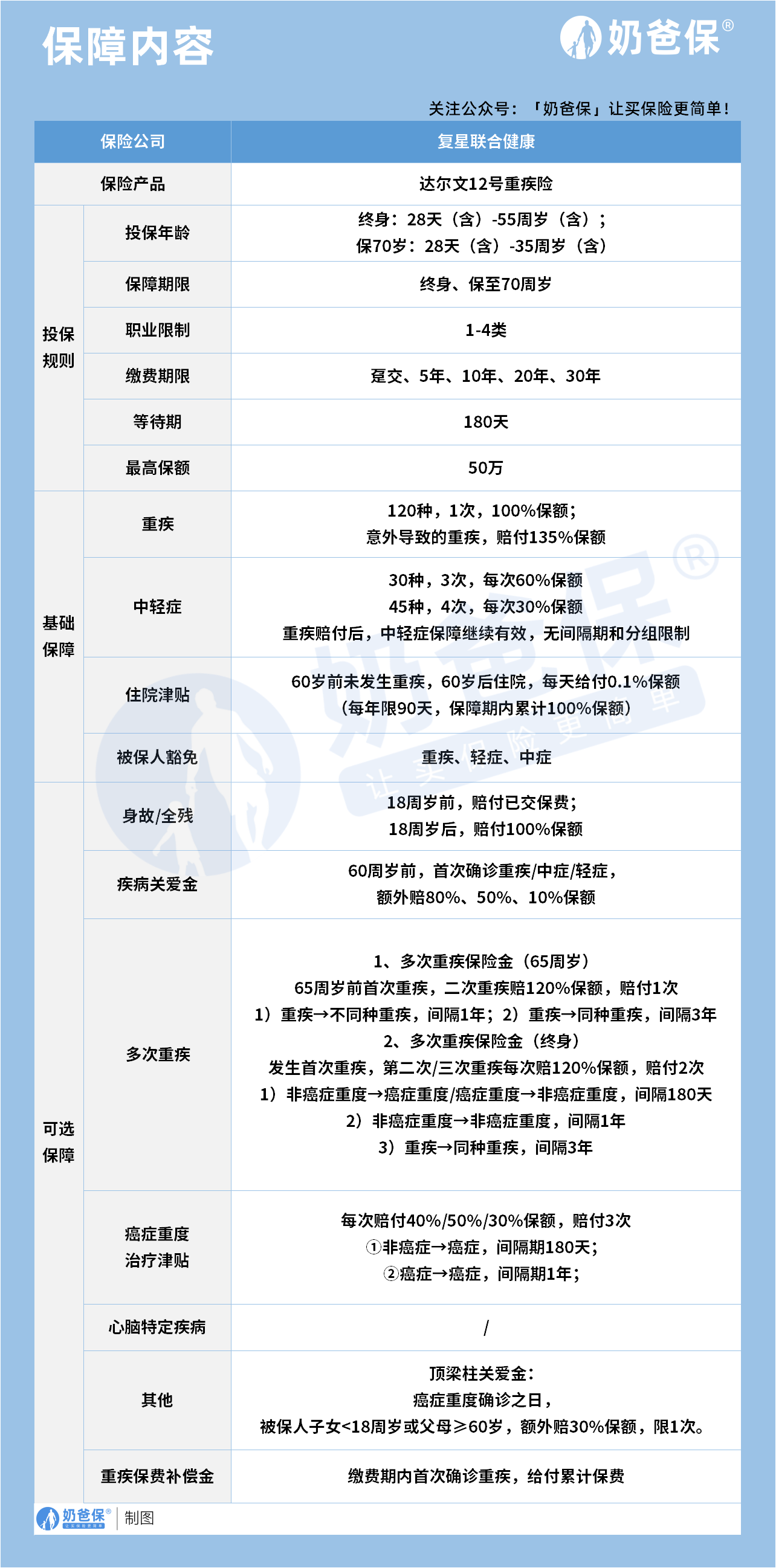
达尔文 12 号重疾险由复星联合健康承保,整体保障配置丰富,适配多数普通家庭的基础保障需求。
先来看它的优势部分,基础保障的表现很亮眼,重疾自带意外额外赔,中轻症赔付比例高且无间隔分组限制。
60 岁前的疾病关爱金力度充足,首次确诊重疾中症轻症都能额外赔,大幅提升前期保障杠杆。
可选保障设计灵活,多次重疾和癌症治疗津贴可按需附加,能满足不同用户的进阶保障需求。
60 岁后的住院津贴能按天给付,每年最高 90 天,可补充住院期间的收入损失和护理开支。
顶梁柱关爱金针对家庭责任较重的人群设置,确诊癌症重度且有未成年子女或高龄父母可额外赔付。
被保人豁免覆盖重疾轻症中症,缴费期内确诊对应疾病可免交后续保费,保障继续有效。
再来看需要注意的不足,等待期设置为 180 天,比常见的 90 天等待期更长,前期保障空白期偏久。
产品缺少心脑特定疾病的额外保障选项,对于心脑血管疾病高发人群来说,保障覆盖不够全面。
保至 70 岁的版本投保年龄限制较严,超过 35 周岁就无法选择定期保障,灵活性不足。
最高保额仅设置为 50 万,对于预算充足、想要更高重疾保额的用户来说,额度上限偏低。
多次重疾的赔付条件较为严格,不同重疾和同种重疾的间隔期设置较长,二次获赔门槛偏高。
二、奶爸总结
综合来看,达尔文 12 号更适合预算有限、想要高杠杆基础保障的普通工薪家庭投保。
如果是看重心脑疾病保障、想要更高保额或更短等待期的用户,这款产品可能不是最优选择。
奶爸总结,达尔文 12 号整体性价比不错,基础保障扎实,附加责任灵活,是一款合格的重疾险产品。
投保时要结合自身年龄、保障需求和预算来选择,按需附加可选责任,避免盲目跟风投保。
如果大家挑选保险有什么困难,可以关注:奶爸保公众号 进行1对1咨询,现在关注“奶爸保”公众号,回复“官网”,还可以免费领取价值199元的保障大礼包哦,让您买保险变得更简单。
达尔文12号的利弊分别是什么?值得买吗?
这位朋友你好,关于达尔文12号的利弊分别是什么?值得买吗?的问题,奶爸在这里整理了相关内容,希望对你有帮助:
一、达尔文12号的利弊分别是什么?值得买吗?
达尔文 12 号重疾险由复星联合健康承保,整体保障配置丰富,适配多数普通家庭的基础保障需求。
先来看它的优势部分,基础保障的表现很亮眼,重疾自带意外额外赔,中轻症赔付比例高且无间隔分组限制。
60 岁前的疾病关爱金力度充足,首次确诊重疾中症轻症都能额外赔,大幅提升前期保障杠杆。
可选保障设计灵活,多次重疾和癌症治疗津贴可按需附加,能满足不同用户的进阶保障需求。
60 岁后的住院津贴能按天给付,每年最高 90 天,可补充住院期间的收入损失和护理开支。
顶梁柱关爱金针对家庭责任较重的人群设置,确诊癌症重度且有未成年子女或高龄父母可额外赔付。
被保人豁免覆盖重疾轻症中症,缴费期内确诊对应疾病可免交后续保费,保障继续有效。
再来看需要注意的不足,等待期设置为 180 天,比常见的 90 天等待期更长,前期保障空白期偏久。
产品缺少心脑特定疾病的额外保障选项,对于心脑血管疾病高发人群来说,保障覆盖不够全面。
保至 70 岁的版本投保年龄限制较严,超过 35 周岁就无法选择定期保障,灵活性不足。
最高保额仅设置为 50 万,对于预算充足、想要更高重疾保额的用户来说,额度上限偏低。
多次重疾的赔付条件较为严格,不同重疾和同种重疾的间隔期设置较长,二次获赔门槛偏高。
二、奶爸总结
综合来看,达尔文 12 号更适合预算有限、想要高杠杆基础保障的普通工薪家庭投保。
如果是看重心脑疾病保障、想要更高保额或更短等待期的用户,这款产品可能不是最优选择。
奶爸总结,达尔文 12 号整体性价比不错,基础保障扎实,附加责任灵活,是一款合格的重疾险产品。
投保时要结合自身年龄、保障需求和预算来选择,按需附加可选责任,避免盲目跟风投保。
如果大家挑选保险有什么困难,可以关注:奶爸保公众号 进行1对1咨询,现在关注“奶爸保”公众号,回复“官网”,还可以免费领取价值199元的保障大礼包哦,让您买保险变得更简单。
-
6款热门少儿重疾险对比,孩子保障这样选不花冤枉钱
2026-04-27 14:45:57
-
中意分红险怎么样?中意人寿靠谱吗?
2026-04-22 15:18:49
-
中意人寿行业首创“约定减保”,增额寿也能自动领钱
2026-04-22 15:16:45
-
中邮悦享盈佳福享版对比一生中意福享版,该怎么选?
2026-04-20 14:52:39
-
保险公司的分红险靠谱吗?一生中意值得买吗?
2026-04-20 12:01:10
查看更多所用,不泄露任何第三方
或用于其他用途