达尔文12号重疾险投保入口在哪?现在还可以买吗?

2026-04-22 14:14:22
提问人:柏飘黛佳

这位朋友你好,关于达尔文12号重疾险投保入口在哪?现在还可以买吗?的问题,奶爸在这里整理了相关内容,希望对你有帮助:

一、达尔文12号重疾险投保入口在哪?现在还可以买吗?

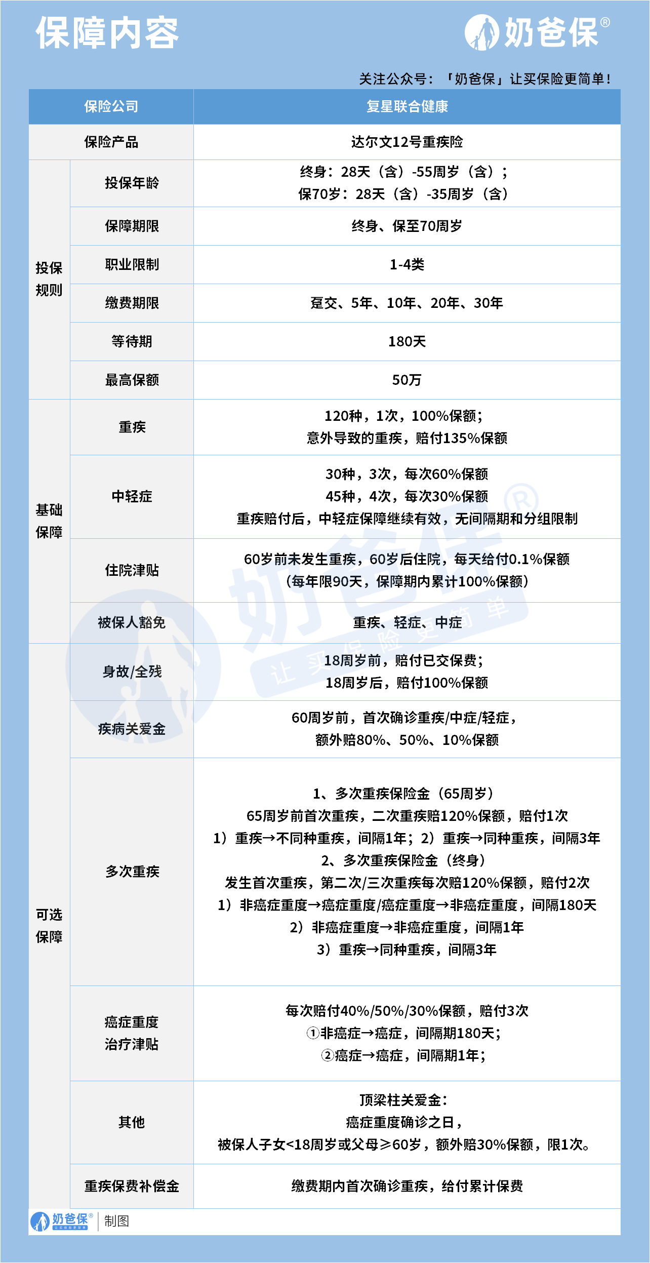
达尔文 12 号重疾险由复星联合健康承保,目前可通过奶爸保平台咨询投保相关事宜。

这款产品投保年龄覆盖 28 天至 55 周岁,保障期限可选终身或保至 70 周岁。

缴费方式十分灵活,支持趸交以及 5 年至 30 年交,能适配不同家庭的预算规划。

产品等待期为 180 天,职业限制为 1-4 类,最高可投保保额为 50 万元。

基础重疾保障包含 120 种疾病,赔付 1 次,赔付比例为 100% 基本保额。

意外原因导致的重疾可额外赔付至 135% 保额,为意外风险提供更强支撑。

中轻症保障包含 30 种中症和 45 种轻症,分别可赔 3 次和 4 次,比例分别为 60% 和 30%。

重疾赔付后中轻症保障依然有效,无间隔期和分组限制,保障延续性较好。

60 岁前未发生重疾的情况下,60 岁后住院每天可给付 0.1% 保额,每年限 90 天。

被保人豁免包含重疾轻症和中症,确诊后可免交后续保费,保障继续有效。

身故或全残保障方面,18 岁前赔付已交保费,18 岁后赔付 100% 基本保额。

60 周岁前首次确诊重疾中症或轻症,可分别额外赔付 80%、50%、10% 保额。

可选保障包含多次重疾险,65 岁前首次重疾二次赔付 120% 保额,间隔期按规则设置。

终身多次重疾险在首次重疾后,二次三次重疾每次赔付 120% 保额,间隔期分情况区分。

癌症重度治疗津贴可赔付 3 次,每次比例为 40%、50%、30% 保额,间隔期分两种情况。

顶梁柱关爱金在癌症重度确诊时,子女未满 18 岁或父母满 60 岁可额外赔付 30% 保额。

缴费期内首次确诊重疾,可给付累计保费作为重疾保费补偿金,减轻家庭经济压力。

二、奶爸总结

奶爸保平台能提供专业的投保咨询和方案解读,帮你理清产品细节和自身适配性。

平台还会协助处理投保流程和后续相关服务,让你投保过程更省心便捷。

达尔文 12 号重疾险保障全面,基础保障扎实,可选责任丰富,能适配多种保障需求。

通过奶爸保投保可获得专业服务支持,结合自身情况合理规划,能更好发挥保障作用。

如果对产品细节还有疑问,也可以在奶爸保平台获取更详细的讲解和投保指引。

如果大家挑选保险有什么困难,可以关注:奶爸保公众号 进行1对1咨询,现在关注“奶爸保”公众号,回复“官网”,还可以免费领取价值199元的保障大礼包哦,让您买保险变得更简单。

点赞
117
热门工具
1000+产品评测
您选的保险坑不坑,一目了然
1对1保险方案定制
免费定制专属保险方案
保险知识库
能解答您投保前中后90%的疑问
产品对比
智能对比多款产品优缺点
相关产品
  • {{item.productName}}
    {{item.describe}}
    亮点{{item.review.goodPointNum}}条
    不足{{item.review.deficiencyNum}}条
    {{item.premiumCalc ? (item.premiumCalc.firstYearPremium && item.premiumCalc.firstYearPremium !== 0 ? item.premiumCalc.firstYearPremium + '/年' : '') : '暂无数据'}}
想了解更多?
免费制定专属保险方案
您的信息仅提供预约咨询
所用,不泄露任何第三方
或用于其他用途
今天已有人已预约
称呼
先生
女士
电话号码
验证码
问题类型
您的信息仅供预约咨询所用,不泄露至任何第三方或用于其他用途
关注微信公众号『奶爸保』
扫一扫
公众号二维码弹窗