这位朋友你好,关于守卫者6号重大疾病保险是哪个保险公司的产品、是消费型重疾险吗的问题,奶爸在这里整理了有关守卫者6号重大疾病保险的相关内容,希望对你有帮助:
一、守卫者6号重大疾病保险是哪个保险公司的产品?是消费型重疾险吗?
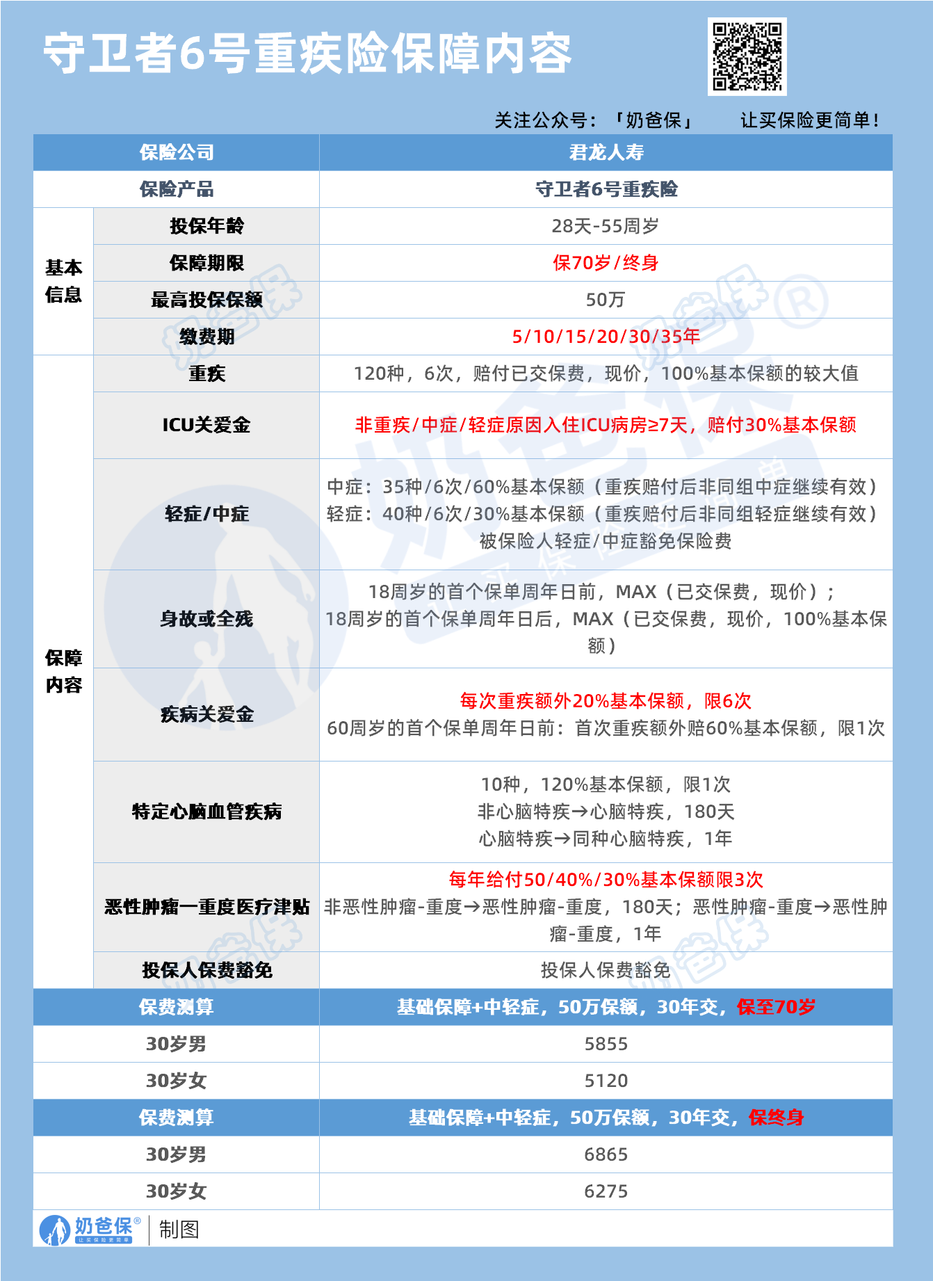
守卫者6号重大疾病保险由君龙人寿承保。
君龙人寿成立于2008年11月,注册资本金为21亿元,目前保险公司的经营范围跟主流保险公司基本一致。
守卫者6号是一款消费型重疾险,不具备返还功能。
守卫者6号是一款保障丰富的产品。
这款产品的保障时间和缴费期有多种可以选择,毕竟灵活。
保障方面,非常全面,覆盖重症、中症和轻症保障,同时还有ICU关爱金服务,比较贴心。
其他保障方面,守卫者6号的保障也非常丰富,例如提供疾病关爱金、特定心脑血管疾病以及恶性肿瘤重度医疗津贴等,都能提高产品的延展性和服务功能。
总的来说,守卫者6号是一款非常不错的产品。
二、奶爸总结
以上就是关于守卫者6号的介绍了。
关于消费型重疾险的保障设计更具有针对性,性价比也会更高,会受到更多人的关注。
关于更多重疾险的产品,感兴趣的朋友可以阅读奶爸的重疾险榜单:
如果大家挑选保险有什么困难,可以关注:奶爸保公众号 进行1对1咨询,现在关注“奶爸保”公众号,回复“官网”,还可以免费领取价值199元的保障大礼包哦,让您买保险变得更简单。
守卫者6号重大疾病保险是哪个保险公司的产品?是消费型重疾险吗?
这位朋友你好,关于守卫者6号重大疾病保险是哪个保险公司的产品、是消费型重疾险吗的问题,奶爸在这里整理了有关守卫者6号重大疾病保险的相关内容,希望对你有帮助:
一、守卫者6号重大疾病保险是哪个保险公司的产品?是消费型重疾险吗?
守卫者6号重大疾病保险由君龙人寿承保。
君龙人寿成立于2008年11月,注册资本金为21亿元,目前保险公司的经营范围跟主流保险公司基本一致。
守卫者6号是一款消费型重疾险,不具备返还功能。
守卫者6号是一款保障丰富的产品。
这款产品的保障时间和缴费期有多种可以选择,毕竟灵活。
保障方面,非常全面,覆盖重症、中症和轻症保障,同时还有ICU关爱金服务,比较贴心。
其他保障方面,守卫者6号的保障也非常丰富,例如提供疾病关爱金、特定心脑血管疾病以及恶性肿瘤重度医疗津贴等,都能提高产品的延展性和服务功能。
总的来说,守卫者6号是一款非常不错的产品。
二、奶爸总结
以上就是关于守卫者6号的介绍了。
关于消费型重疾险的保障设计更具有针对性,性价比也会更高,会受到更多人的关注。
关于更多重疾险的产品,感兴趣的朋友可以阅读奶爸的重疾险榜单:
如果大家挑选保险有什么困难,可以关注:奶爸保公众号 进行1对1咨询,现在关注“奶爸保”公众号,回复“官网”,还可以免费领取价值199元的保障大礼包哦,让您买保险变得更简单。
-
寿险和重疾险的区别是什么?哪些产品值得买?
2026-04-13 15:16:30
-
重疾险和百万医疗险哪个更重要?哪些产品值得买?
2026-04-13 15:01:45
-
健康险到底有没有必要买?30岁左右买哪种划算?
2026-04-11 15:06:29
-
2026分红险、年金险又要调整,好产品只有这几款了!
2026-04-11 11:22:31
-
2026值得买的重疾险,测评了上百款,推荐这几款!
2026-04-09 17:38:20
查看更多所用,不泄露任何第三方
或用于其他用途