这位朋友你好,关于泰康重疾险一年交多少钱,可靠吗这个问题,奶爸在这里整理了有关重疾险的相关内容,希望对你有帮助:
一、泰康重疾险一年交多少钱?
重疾险的价格因保险公司、保险产品、投保人年龄、性别、保额等因素而异。
一般来说,购买一份重疾险的保费可以从几百元到几千元不等。
具体价格需要根据个人情况、具体保障和保险公司的报价来确定。
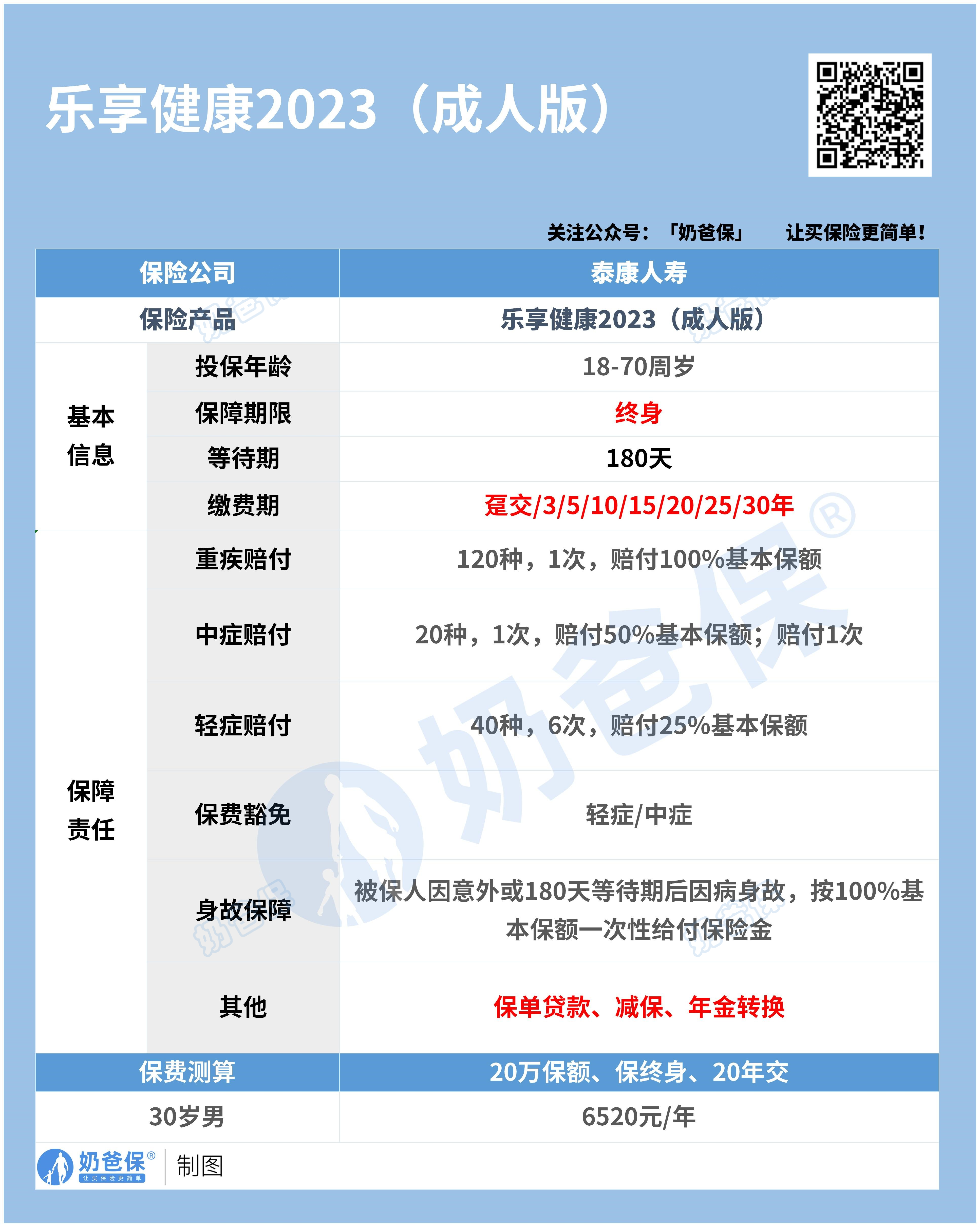
想了解泰康重疾险一年交多少钱,奶爸就以泰康乐享健康2023(成人版)这款产品为例,
如果是选择20万保额、保障终身、分20年缴费的投保条件,30岁男性每年保费为6520元;
同样情况下,如果是选择了30万的保额,分28年缴费,30岁男性每年需要支付的保费是7140元。
具体的保费会根据不同的保额、保障、年龄、缴费期限的选择,而随之改变,想知道具体的保费情况可以联系奶爸进行测算。
二、泰康重疾险可靠吗?
泰康作为国内知名的保险公司,其重疾险产品在市场上具有较好的口碑,而且经过银保监会备案,是可靠的。
泰康作为综合实力强劲的大保险集团,资金实力雄厚,成立于1996年,总部设立在北京。
业务范围涵盖人身保险、财产险、健康险、车险等多个领域,可以为客户提供多重保障。
截至2023年6月底,集团总资产规模超过31000亿元,核心个人有效客户超6700万人,
至今已发展成为一家涵盖保险、资管、医养三大核心业务的大型保险金融服务集团。
综上所述,泰康作为一家知名保险公司的产品,具有较高的信誉度和市场认可度,其重疾险也是可靠的。
三、奶爸总结
重疾险的保费不是固定的,还与被保人的年龄、性别、所选保额、保障等因素有关。
购买保险产品时要结合个人的实际需求和经济状况来选择,以确保获得最适合自己的保障。
同时,投保前要详细阅读保险条款,了解产品的保障范围、赔付条件等信息,以便在发生意外时能够顺利获得赔付。
如果大家挑选保险有什么困难,可以关注:奶爸保公众号 进行1对1咨询,现在关注“奶爸保”公众号,回复“官网”,还可以免费领取价值199元的保障大礼包哦,让您买保险变得更简单。
泰康重疾险一年交多少钱?可靠吗?
这位朋友你好,关于泰康重疾险一年交多少钱,可靠吗这个问题,奶爸在这里整理了有关重疾险的相关内容,希望对你有帮助:
一、泰康重疾险一年交多少钱?
重疾险的价格因保险公司、保险产品、投保人年龄、性别、保额等因素而异。
一般来说,购买一份重疾险的保费可以从几百元到几千元不等。
具体价格需要根据个人情况、具体保障和保险公司的报价来确定。
想了解泰康重疾险一年交多少钱,奶爸就以泰康乐享健康2023(成人版)这款产品为例,
如果是选择20万保额、保障终身、分20年缴费的投保条件,30岁男性每年保费为6520元;
同样情况下,如果是选择了30万的保额,分28年缴费,30岁男性每年需要支付的保费是7140元。
具体的保费会根据不同的保额、保障、年龄、缴费期限的选择,而随之改变,想知道具体的保费情况可以联系奶爸进行测算。
二、泰康重疾险可靠吗?
泰康作为国内知名的保险公司,其重疾险产品在市场上具有较好的口碑,而且经过银保监会备案,是可靠的。
泰康作为综合实力强劲的大保险集团,资金实力雄厚,成立于1996年,总部设立在北京。
业务范围涵盖人身保险、财产险、健康险、车险等多个领域,可以为客户提供多重保障。
截至2023年6月底,集团总资产规模超过31000亿元,核心个人有效客户超6700万人,
至今已发展成为一家涵盖保险、资管、医养三大核心业务的大型保险金融服务集团。
综上所述,泰康作为一家知名保险公司的产品,具有较高的信誉度和市场认可度,其重疾险也是可靠的。
三、奶爸总结
重疾险的保费不是固定的,还与被保人的年龄、性别、所选保额、保障等因素有关。
购买保险产品时要结合个人的实际需求和经济状况来选择,以确保获得最适合自己的保障。
同时,投保前要详细阅读保险条款,了解产品的保障范围、赔付条件等信息,以便在发生意外时能够顺利获得赔付。
如果大家挑选保险有什么困难,可以关注:奶爸保公众号 进行1对1咨询,现在关注“奶爸保”公众号,回复“官网”,还可以免费领取价值199元的保障大礼包哦,让您买保险变得更简单。
-
寿险和重疾险的区别是什么?哪些产品值得买?
2026-04-13 15:16:30
-
重疾险和百万医疗险哪个更重要?哪些产品值得买?
2026-04-13 15:01:45
-
健康险到底有没有必要买?30岁左右买哪种划算?
2026-04-11 15:06:29
-
2026分红险、年金险又要调整,好产品只有这几款了!
2026-04-11 11:22:31
-
2026值得买的重疾险,测评了上百款,推荐这几款!
2026-04-09 17:38:20
查看更多所用,不泄露任何第三方
或用于其他用途