这位朋友你好,关于i无忧2.0重疾险健康告知怎么样,带病投保的例外事项有哪些的问题,奶爸在这里整理了有关i无忧2.0重疾险的相关内容,希望对你有帮助:
一、i无忧2.0重疾险健康告知怎么样?
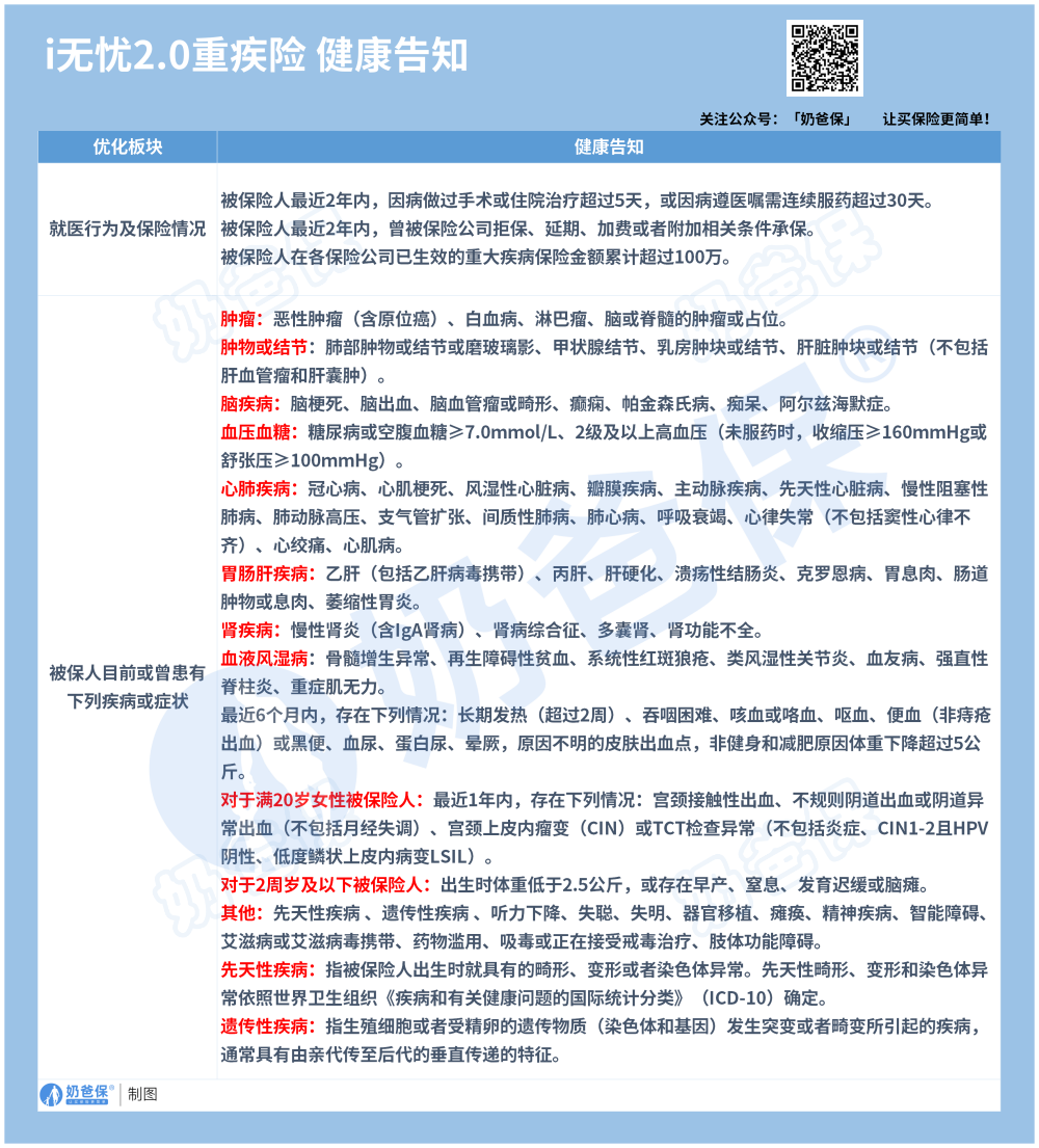
i无忧2.0健康告知主要涉及就医行为及保险情况、被保人目前或曾患有的疾病或症状。
其中,就医行为是告知近2年内的手术、服药、拒保、延期承保、加费承保或者重大疾病累计保额情况。
被保人目前或曾患疾病或症状的健康告知主要涉及到肿瘤、肿物或结节、脑疾病、血压血糖、心肺疾病和遗传性疾病等。
满20岁的女性被保人,要特别告知近1年的女性健康情况。
2周岁及一下被保人,要特别告知出生时的体重、出生以及发育情况等。
二、i无忧2.0重疾险带病投保的例外事项有哪些?
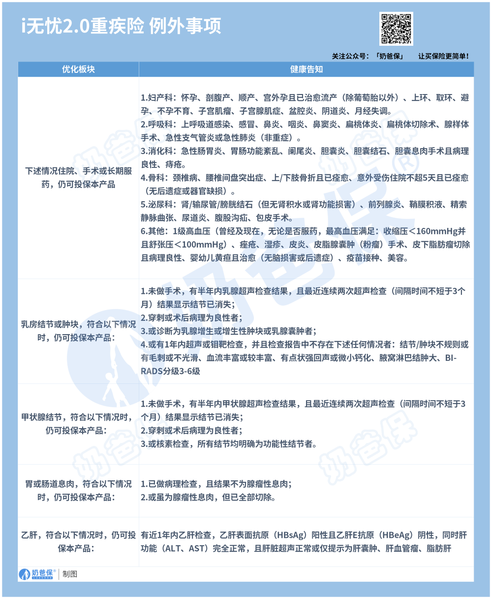
有人问:是不是所有的甲状腺结节都不能投保?对于结节以及肝肠胃的告知是有例外情况的
比如有甲状腺结节,只要符合以下情况,仍然可以投保i无忧2.0:
1. 未做手术,有半年内甲状腺超声检查结果,且最近连续两次超声检查(间隔时间不短于3个月)结果显示结节已消失;
2. 穿刺或术后病理为良性者;
3. 或核素检查,所有结节均明确为功能性结节者。
有胃息肉或者肠道息肉,只要符合以下情况,仍然可以投保:
1. 需要满足已做病理检查,且结果不为腺瘤性息肉;
2. 或者满足虽为腺瘤性息肉,但已全部切除。
当然,除了甲状腺结节、肠胃息肉,乳房结节或肿块、乙肝等都有相应可以投保的例外事项。
篇幅有限,奶爸就不详细介绍了,不理解的可以私聊奶爸~
三、奶爸总结
i无忧2.0重疾险健康告知是比较宽松的,对于一些特殊情况会宽松核保。
比如甲状腺结节、乳房结节或肿块、胃肠息肉等疾病都有机会投保。
如果大家挑选保险有什么困难,可以关注:奶爸保公众号 进行1对1咨询,现在关注“奶爸保”公众号,回复“官网”,还可以免费领取价值199元的保障大礼包哦,让您买保险变得更简单。
i无忧2.0重疾险健康告知怎么样?带病投保的例外事项有哪些?
这位朋友你好,关于i无忧2.0重疾险健康告知怎么样,带病投保的例外事项有哪些的问题,奶爸在这里整理了有关i无忧2.0重疾险的相关内容,希望对你有帮助:
一、i无忧2.0重疾险健康告知怎么样?
i无忧2.0健康告知主要涉及就医行为及保险情况、被保人目前或曾患有的疾病或症状。
其中,就医行为是告知近2年内的手术、服药、拒保、延期承保、加费承保或者重大疾病累计保额情况。
被保人目前或曾患疾病或症状的健康告知主要涉及到肿瘤、肿物或结节、脑疾病、血压血糖、心肺疾病和遗传性疾病等。
满20岁的女性被保人,要特别告知近1年的女性健康情况。
2周岁及一下被保人,要特别告知出生时的体重、出生以及发育情况等。
二、i无忧2.0重疾险带病投保的例外事项有哪些?
有人问:是不是所有的甲状腺结节都不能投保?对于结节以及肝肠胃的告知是有例外情况的
比如有甲状腺结节,只要符合以下情况,仍然可以投保i无忧2.0:
1. 未做手术,有半年内甲状腺超声检查结果,且最近连续两次超声检查(间隔时间不短于3个月)结果显示结节已消失;
2. 穿刺或术后病理为良性者;
3. 或核素检查,所有结节均明确为功能性结节者。
有胃息肉或者肠道息肉,只要符合以下情况,仍然可以投保:
1. 需要满足已做病理检查,且结果不为腺瘤性息肉;
2. 或者满足虽为腺瘤性息肉,但已全部切除。
当然,除了甲状腺结节、肠胃息肉,乳房结节或肿块、乙肝等都有相应可以投保的例外事项。
篇幅有限,奶爸就不详细介绍了,不理解的可以私聊奶爸~
三、奶爸总结
i无忧2.0重疾险健康告知是比较宽松的,对于一些特殊情况会宽松核保。
比如甲状腺结节、乳房结节或肿块、胃肠息肉等疾病都有机会投保。
如果大家挑选保险有什么困难,可以关注:奶爸保公众号 进行1对1咨询,现在关注“奶爸保”公众号,回复“官网”,还可以免费领取价值199元的保障大礼包哦,让您买保险变得更简单。
-
寿险和重疾险的区别是什么?哪些产品值得买?
2026-04-13 15:16:30
-
重疾险和百万医疗险哪个更重要?哪些产品值得买?
2026-04-13 15:01:45
-
健康险到底有没有必要买?30岁左右买哪种划算?
2026-04-11 15:06:29
-
2026分红险、年金险又要调整,好产品只有这几款了!
2026-04-11 11:22:31
-
2026值得买的重疾险,测评了上百款,推荐这几款!
2026-04-09 17:38:20
查看更多所用,不泄露任何第三方
或用于其他用途