这位朋友你好,关于太平洋保险易添福性价比怎么样,买太平洋保险好吗的问题,奶爸在这里整理了有关太平洋保险易添福性价比的相关内容,希望对你有帮助:
一、太平洋保险易添福性价比怎么样?
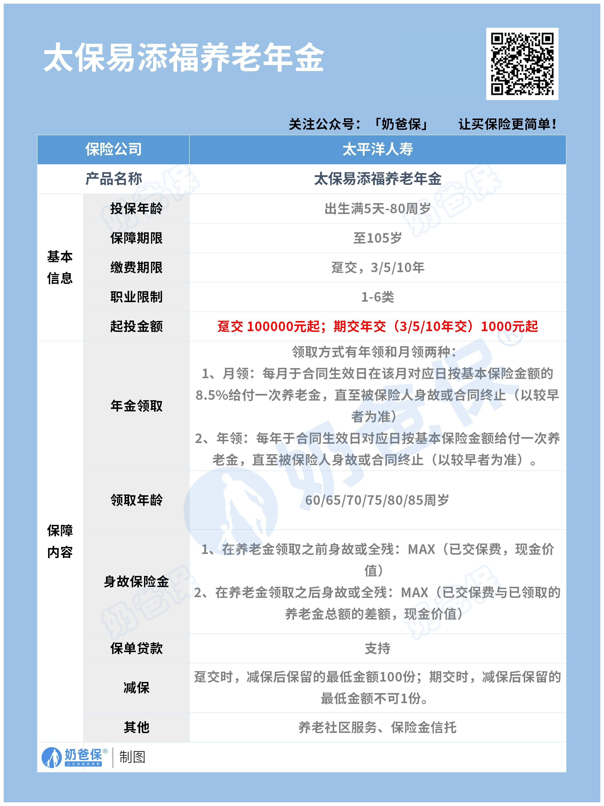
太平洋保险易添福是一款年金险产品,具体性价比如何,来看看奶爸的分析:
1、选择多样
太平洋保险易添福除了可以提供按月或按年领取的年金以外,还提供了多种年金领取年龄。
我们可以根据自身对于养老金的规划,来为自己匹配合适的领取年龄。
相比于其他年金险产品,太平洋保险易添福的自由度更高,能够满足投保人的不同需求。
若是有其他需求,想要更换,在领取前还可以更换一次。
2、保费缴纳灵活
太平洋保险易添福在缴费方面采用趸交或分期交的方式,投保人可以根据自身的经济状况选择合适的缴费方式。
此外,太平洋保险易添福在期交方面门槛较低,1000元即可投保,从而能够覆盖更多人群,对于预算较低的朋友也比较友好。
3、功能丰富
太平洋保险易添福除了能够提供年金与身故保险金,在保单有效期内,若是有需求还可以进行保单贷款。
在领取养老金前,还可以申请减保,从而应对多样的资金使用。
除此之外,太平洋保险易添福还可以对接养老社区服务与保险金信托,同时满足投保人的多项需求。
二、买太平洋保险好吗?
买太平洋保险是比较好的选择,具体原因如下:
1、背景实力
太平洋保险成立于1991年,作为老牌保司,连续12年入选《财富》世界500强企业,在我国保险行业有着很高的声誉和实力。
2、服务优质
太平洋保险一直以其稳健的经营和优质的服务赢得了广大消费者的信赖。
其在全国范围内设有多个服务网点,且依托互联网,其开发了相关APP,能够为顾客提供更加快速便捷的服务。
3、运营稳健
太平洋保险拥有保险全牌照,能够为客户提供全方位的保障解决方案。
并且太平洋保险也有诸多热门产品,如蓝医保、鑫相守尊享版等,这些产品从侧面体现了太保不错的运营能力。
纵然买太平洋保险会是不错的选择,但我们也需要注意,不同的人对于保险需求和偏好不同。
我们买保险毕竟买的还是产品,条款才是我们需要关注的部分。
并且我们口中的“小公司”其实也会做出高性价比的产品来反馈消费者,与大公司产品相比也毫不逊色。
因此公司的规模不一定代表产品的好坏。
三、奶爸总结
综上所述,太平洋保险易添福作为大公司出品的年金险,在保障方面具有不错的性价比。
想要进一步了解具体收益情况的朋友,可以联系奶爸。
还想了解其他年金险产品的朋友,也可以看看奶爸的文章:2023年理财险榜单,哪些年金险和增额终身寿险值得买?
如果大家挑选保险有什么困难,可以关注:奶爸保公众号 进行1对1咨询,现在关注“奶爸保”公众号,回复“官网”,还可以免费领取价值199元的保障大礼包哦,让您买保险变得更简单。
太平洋保险易添福性价比怎么样?买太平洋保险好吗?
这位朋友你好,关于太平洋保险易添福性价比怎么样,买太平洋保险好吗的问题,奶爸在这里整理了有关太平洋保险易添福性价比的相关内容,希望对你有帮助:
一、太平洋保险易添福性价比怎么样?
太平洋保险易添福是一款年金险产品,具体性价比如何,来看看奶爸的分析:
1、选择多样
太平洋保险易添福除了可以提供按月或按年领取的年金以外,还提供了多种年金领取年龄。
我们可以根据自身对于养老金的规划,来为自己匹配合适的领取年龄。
相比于其他年金险产品,太平洋保险易添福的自由度更高,能够满足投保人的不同需求。
若是有其他需求,想要更换,在领取前还可以更换一次。
2、保费缴纳灵活
太平洋保险易添福在缴费方面采用趸交或分期交的方式,投保人可以根据自身的经济状况选择合适的缴费方式。
此外,太平洋保险易添福在期交方面门槛较低,1000元即可投保,从而能够覆盖更多人群,对于预算较低的朋友也比较友好。
3、功能丰富
太平洋保险易添福除了能够提供年金与身故保险金,在保单有效期内,若是有需求还可以进行保单贷款。
在领取养老金前,还可以申请减保,从而应对多样的资金使用。
除此之外,太平洋保险易添福还可以对接养老社区服务与保险金信托,同时满足投保人的多项需求。
二、买太平洋保险好吗?
买太平洋保险是比较好的选择,具体原因如下:
1、背景实力
太平洋保险成立于1991年,作为老牌保司,连续12年入选《财富》世界500强企业,在我国保险行业有着很高的声誉和实力。
2、服务优质
太平洋保险一直以其稳健的经营和优质的服务赢得了广大消费者的信赖。
其在全国范围内设有多个服务网点,且依托互联网,其开发了相关APP,能够为顾客提供更加快速便捷的服务。
3、运营稳健
太平洋保险拥有保险全牌照,能够为客户提供全方位的保障解决方案。
并且太平洋保险也有诸多热门产品,如蓝医保、鑫相守尊享版等,这些产品从侧面体现了太保不错的运营能力。
纵然买太平洋保险会是不错的选择,但我们也需要注意,不同的人对于保险需求和偏好不同。
我们买保险毕竟买的还是产品,条款才是我们需要关注的部分。
并且我们口中的“小公司”其实也会做出高性价比的产品来反馈消费者,与大公司产品相比也毫不逊色。
因此公司的规模不一定代表产品的好坏。
三、奶爸总结
综上所述,太平洋保险易添福作为大公司出品的年金险,在保障方面具有不错的性价比。
想要进一步了解具体收益情况的朋友,可以联系奶爸。
还想了解其他年金险产品的朋友,也可以看看奶爸的文章:2023年理财险榜单,哪些年金险和增额终身寿险值得买?
如果大家挑选保险有什么困难,可以关注:奶爸保公众号 进行1对1咨询,现在关注“奶爸保”公众号,回复“官网”,还可以免费领取价值199元的保障大礼包哦,让您买保险变得更简单。
-
寿险和重疾险的区别是什么?哪些产品值得买?
2026-04-13 15:16:30
-
重疾险和百万医疗险哪个更重要?哪些产品值得买?
2026-04-13 15:01:45
-
健康险到底有没有必要买?30岁左右买哪种划算?
2026-04-11 15:06:29
-
2026分红险、年金险又要调整,好产品只有这几款了!
2026-04-11 11:22:31
-
2026值得买的重疾险,测评了上百款,推荐这几款!
2026-04-09 17:38:20
查看更多所用,不泄露任何第三方
或用于其他用途