新华E增福优享版值得买吗?有哪些特色?

奶爸保 2026-04-21 15:57:00
原创


在当前的理财环境下,越来越多的人开始关注安全稳健的长期储蓄工具。

 

增额终身寿凭借收益确定资金灵活保障终身的特点,成为很多人进行财富规划的选择之一。而新华人寿推出的E增福优享版,

 

凭借亲民的投保门槛较快的回本速度和稳定的收益表现,受到了不少人的关注。

 

接下来我们就结合这款产品的保障责任和收益情况,

 

来详细聊聊它的具体表现,以及什么样的人适合配置这款产品。

 

一、新华E增福优享版值得买吗?有哪些特色?


 

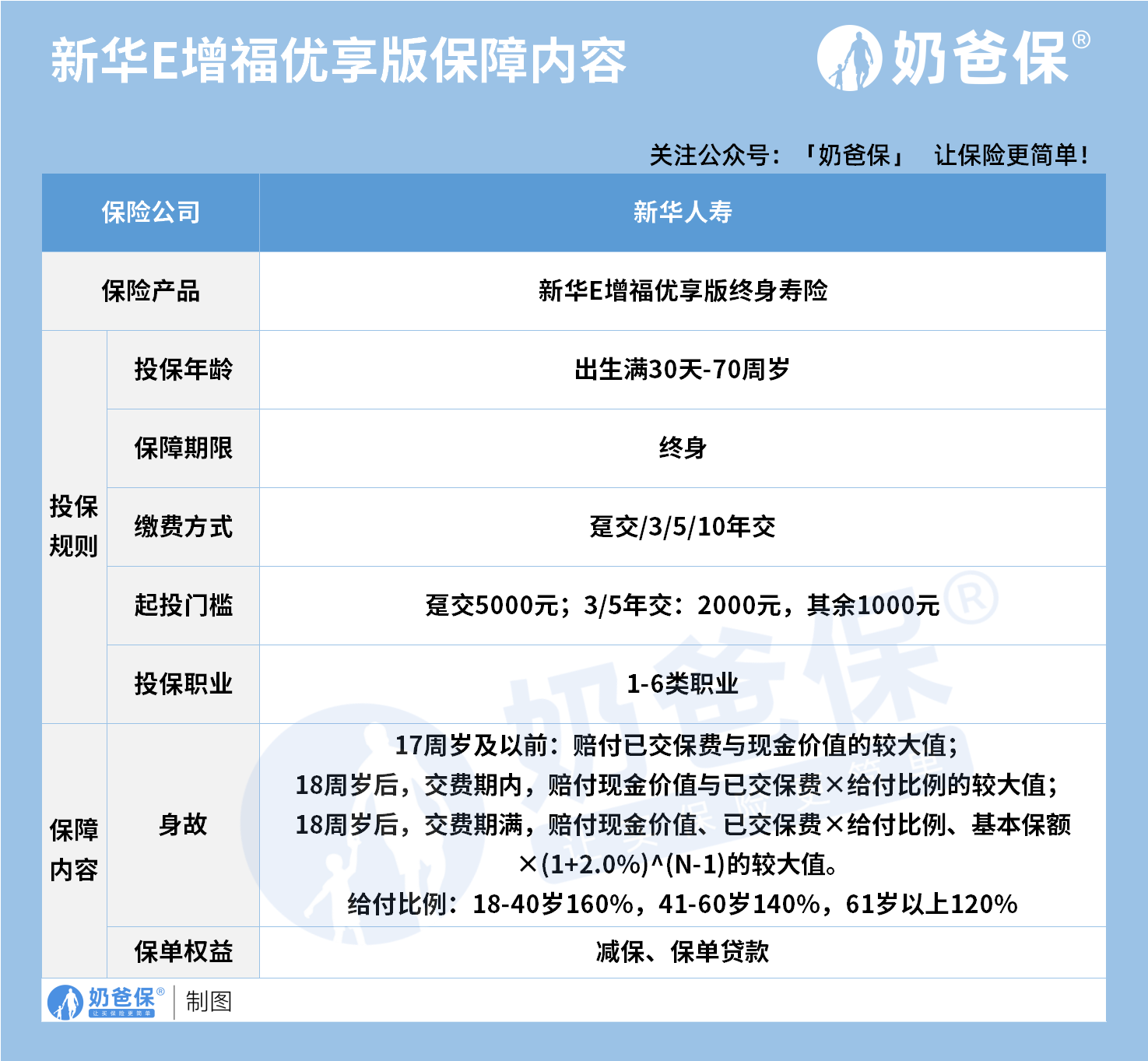
新华E增福优享版是新华人寿推出的一款增额终身寿险,保障期限为终身,投保年龄覆盖出生满30天到70周岁,支持多种缴费方式,包括趸交3年交5年交和10年交,投保职业限制为1到6类职业,大部分普通职业都可以投保。

 

它的核心保障责任是身故保障,同时支持减保和保单贷款,现金价值会随着时间稳定增长,兼顾了长期储蓄和基础保障的功能。接下来我们就从几个核心亮点来分析这款产品。

 

1、门槛比较低,1000元就可以投保

 

很多人对储蓄类保险的印象,是需要一次性投入大额资金,或者每年缴纳高额保费,对于预算有限的人群来说,这样的门槛往往让人望而却步。

 

而新华E增福优享版在起投金额的设置上,充分考虑了不同人群的预算情况,设置了非常灵活的起投门槛。其中趸交的起投金额为5000元,3年交和5年交的起投金额为2000元,而10年交的起投金额仅为1000元。

 

这样的设置,意味着哪怕你每年只能拿出1000元,也能开启自己的长期储蓄计划,不用被高额的投入限制。

 

对于刚步入职场收入还不算稳定的年轻人来说,这样的门槛非常友好,不用承受太大的缴费压力,就能开始培养长期储蓄的习惯。

 

很多年轻人刚工作,月收入除去房租和日常开销,能攒下的钱并不多,想要做理财,要么是门槛太高,要么是风险太大,而这款产品1000元的起投金额,刚好能匹配他们的预算。哪怕是每个月攒下不到一百块,一年凑够1000元,也能拥有一份属于自己的长期储蓄计划,不用再因为预算问题,错过培养储蓄习惯的机会。

 

 

 

2、回本速度快

 

所谓回本,就是指保单的现金价值超过累计缴纳的保费,从这个时间点开始,保单的利益就开始进入纯增值阶段,后续不管是减保还是退保,都不会有本金的损失。

 

回本速度越快,意味着资金被锁定的时间越短,后续的灵活性就越高。很多人担心,把钱投入增额终身寿之后,万一短期内需要用钱,退保会损失本金,

 

而新华E增福优享版的回本速度,在很大程度上缓解了这样的顾虑。

 

我们以25岁女性年交5万交5年的方案为例,累计缴纳的保费为25万元,到第5个保单年度,保单的总利益就达到了252000元,已经超过了累计缴纳的保费,实现了回本。这样的回本速度,在目前市场上的同类型产品中,属于比较靠前的水平。

 

3、整体收益表现稳定,IRR稳定在1.9%左右,单利有3.4%+

 

增额终身寿的核心优势,在于收益的确定性和稳定性,而衡量产品实际收益的核心指标,就是内部收益率,也就是IRR。IRR越高,代表产品的实际收益越强。我们从新华E增福优享版的收益演示来看,随着持有时间的增加,产品的IRR在稳步提升。

 

在第5个保单年度,IRR为0.27%,随着持有时间的延长,IRR持续增长,到第30个保单年度,IRR达到了1.80%,到第80个保单年度,IRR达到了1.93%,整体长期稳定在1.9%左右的水平。

 

这个收益水平,在目前市场上的增额终身寿产品中,属于中规中矩但非常稳健的表现。而且和很多浮动收益的理财工具不同,增额终身寿的现金价值是写入保险合同的,是确定的,不会受到市场利率波动或者经济环境变化的影响。

 

也就是说,不管未来市场如何变化,保单的现金价值都会按照合同约定的方式增长,收益是完全确定的。很多人选择增额终身寿,就是看重这份确定性,不用再为市场的涨跌而焦虑,只需要把资金放在里面,就能稳稳增值。

 

除了IRR之外,我们也可以换算成单利来理解产品的收益表现。随着持有时间的增加,单利的表现会越来越可观。在第60个保单年度,对应的单利为3.43%,到第80个保单年度,单利超过了4.4%。这样的单利水平,对比现在很多短期的银行理财或者货币基金来说,长期优势是非常明显的。

 

结合亮点来看,这款产品的适配人群还是比较广泛的,主要有以下几类。

 

第一类是预算有限的年轻人。很多刚步入职场的年轻人,收入不算太高,也没有太多的积蓄,但又想要开始培养长期储蓄的习惯,为未来的生活做准备。

 

这款产品1000元就能投保,缴费压力非常小,哪怕是刚工作的年轻人,也能轻松承担。而且回本速度快,第5年就能回本,不用等太久,就能拥有可以灵活动用的资金,后续如果有需要,也可以通过减保的方式取出部分现金价值,不用一直锁定资金。

 

对于年轻人来说,这样的产品既能帮他们强制储蓄,又不会让资金失去灵活性,是开启长期储蓄计划的不错选择。

 

第二类是追求稳健收益的保守型投资者。

 

现在很多理财工具的收益波动都比较大,不少人都经历过收益不及预期甚至本金亏损的情况,对于风险的承受能力越来越低,更倾向于选择安全稳健的理财方式。这款产品的收益是写入合同的,现金价值的增长完全确定,长期IRR稳定在1.9%左右,本金和收益都有保障,不会受到市场波动的影响。

 

而且产品由新华人寿承保,公司的背景和实力也比较可靠,对于追求资金安全的保守型投资者来说,这样的产品能给他们足够的安全感,不用再担心本金亏损的问题,稳稳获得长期收益。

 

第三类是有长期财富规划需求的人群。

 

很多人想要为孩子存一笔教育金,为自己存一笔养老金,或者做财富的传承规划,这类需求的核心是资金的长期稳定增值和灵活性。这款产品保障终身,现金价值终身增长,而且支持减保,到了需要用钱的时候,可以随时通过减保取出部分现金价值,不用的资金可以继续留在保单里增值,非常灵活。

 

比如为孩子存教育金,孩子上学需要用钱的时候,可以通过减保取出部分现金价值,不用的时候,资金还能继续增值。对于养老金规划来说,退休之后可以通过减保的方式,每年取出部分资金作为养老金,不用一次性领取,资金可以继续增值,保障终身的现金流。

 

同时,产品的身故保障也能为家人留下一笔确定的资产,实现财富的平稳传承。

 

第四类是想要配置备用金的人群。

 

很多人都需要一笔应急备用金,应对未来可能出现的突发情况。这款产品回本快,第5年就能回本,之后现金价值持续增长,而且支持减保,


需要用钱的时候,可以随时取出部分现金价值,不用损失本金。对于想要配置备用金的人群来说,这样的产品既能让备用金获得稳定的收益,又能在需要的时候随时取用,兼顾了安全性收益性和灵活性。

 

二、奶爸总结


综合来看,新华E增福优享版是一款非常贴合普通大众需求的增额终身寿产品。

 

不过奶爸也要提醒大家,增额终身寿本质上是长期储蓄型保险,

 

更适合持有时间较长的资金,如果是短期内就需要用到的资金,不建议投入这类产品。

 

而且每个人的预算资金规划和保障需求都不同,

 

在选择产品的时候,还是要结合自己的实际情况来考虑。


奶爸也给大家推荐几款目前值得选择的终身寿险产品: 

  

 

1、如意尊(泰来2026)

 

出自信泰人寿,妥妥的【快速收益黑马】。

 

30岁女性,5年交,年交10万,

 

缴费期刚结束,就已经回本了!

 

保单第10年,复利IRR>1.6%,就跟存个国债差不多的感觉。

 

如果后续没有更好的选择,还可以继续存着复利增值,最高达1.95%!

 

【适用人群】

 

看中回本速度,打算当国债来用,又或者是工薪族想存钱的朋友。

 

2、福有余2025

 

太平洋人寿承保的大品牌产品,老七家出品,保司实力不用多说。

 

合同期内就可以减保,而这款产品封闭期也短:

 

30岁女性,5年交,年交10万,回本只要5年,

 

搭配减保规则来看,资金使用超级灵活!

 

收益也在线:

 

长期复利IRR最高达1.91%。

 

【适用人群】

 

看中品牌实力、偏好短期回本、预算有限的月光族。

 

3、守护神5.0尊享版

 

这款产品出自爱心人寿,产品收益和如意尊(泰来2026)差不多。

 

30岁女性,5年交,年交10万,也是保单第5年回本,

 

保单第1年复利IRR接近1.6%,最高复利IRR接近1.95%

 

【适用人群】

 

看中回本速度快、整体收益还不错的朋友。

 

4、岁岁享3.0

 

出自中荷人寿,和前面几款有点不同,

 

这款是税优产品,最高可抵扣个税2400元/年。

 

还提供护理保障,确诊合同约定特疾,可以获得一笔护理金。

 

真的就是节税+保障+增值三合一!

 

收益也不错的:

 

30岁女生,年交2400元交10年,按3级(20%税率)来算:

 

每年可节税480元,累计节税4800元,

 

保单第10年,复利IRR(含节税)达4.251%,非常高!

 

【适用人群】

 

准备即将年底了,有节税需求的朋友,可以着手安排一波!


想要了解产品详细信息的朋友,也可以私聊奶爸~


标签:
热门工具
1000+产品评测
您选的保险坑不坑,一目了然
1对1保险方案定制
免费定制专属保险方案
保险知识库
能解答您投保前中后90%的疑问
产品对比
智能对比多款产品优缺点
{{msg}}
称呼
先生
女士
电话号码
验证码
问题类型
您的信息仅供预约咨询所用,不泄露至任何第三方或用于其他用途
关注微信公众号『奶爸保』
扫一扫
公众号二维码弹窗