在重疾险产品层出不穷的当下,很多人会面临投保难的问题,
要么被繁琐的健康告知挡在门外,要么因年龄或职业限制无法投保,
而众民保简易健告重疾险的出现,恰好精准解决了这部分人群的核心痛点。
这款由众安财产保险承保的产品,
从产品设计到保障规则,都围绕“降低投保门槛、覆盖核心风险”展开,
接下来我们就从保障内容和核心亮点两方面,详细拆解这款产品的实际价值。
一、众民保简易健告重疾险保障如何?有哪些亮点?

从保障内容来看,众民保简易健告重疾险的核心责任聚焦重大疾病风险,
覆盖100种重大疾病,疾病种类覆盖了恶性肿瘤、急性心肌梗塞、脑中风后遗症等高发重疾,基本能满足大众对核心重疾风险的保障需求。
在赔付规则上,产品将100种重疾分为5组,累计最多可赔付5次,每组重疾赔付100%基本保额,不同组重疾之间的间隔期为180天,这一设计在短期重疾险中属于较为亮眼的配置,能有效应对多次罹患重疾的风险,弥补了短期重疾险保障单一的短板。
投保规则方面,这款产品的包容性极强,投保年龄覆盖出生满28天至70周岁,
是目前重疾险中年龄跨度较广的产品之一,
彻底打破了常规重疾险60周岁左右的投保上限,让高龄人群也能拥有重疾保障的机会。
同时,产品无职业限制,无论是从事普通文职工作的上班族,
还是从事高空作业、货运驾驶等高危职业的人群,都能正常投保,解决了特殊职业群体投保难的问题。缴费期限和保险期间均为1年,采用一年期的保障形式,不仅降低了投保人的一次性缴费压力,也让保障配置更加灵活,适合预算有限或需要短期过渡保障的人群。

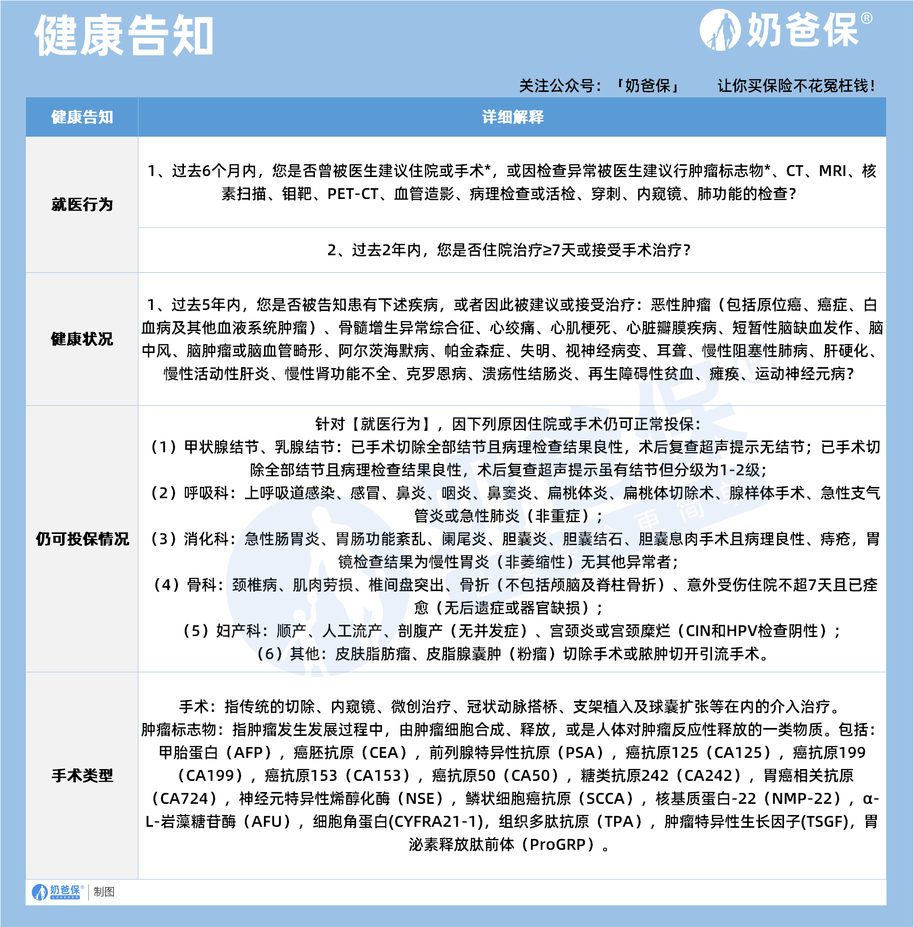
健康告知是这款产品最核心的亮点,整体仅设置3条健康告知,
远少于常规重疾险数十条的告知内容,大幅降低了投保门槛。第一条就医行为问询,仅询问过去6个月内是否被医生建议住院或手术,或因检查异常被建议做肿瘤标志物、CT、MRI等特定项目检查,相比常规产品1-2年的问询周期,大幅缩短了时间范围,且仅限定“被医生建议”的情形,普通体检中的轻微异常大多不会涉及。
第二条就医行为问询,聚焦过去2年内是否住院治疗满7天或接受手术治疗,以“7天”为界限,若住院或手术时长不足7天,均不在问询范围内,比如急性阑尾炎术后住院5天、普通感冒住院3天等情况,都不会影响投保,这一规则对有过短期就医经历的人群十分友好。
第三条健康状况问询,仅询问过去5年内是否被确诊过恶性肿瘤、骨髓增生异常综合征、心梗、脑中风等特定严重疾病,像甲状腺结节、乳腺结节、慢性胃炎、轻度脂肪肝、胆囊结石等常见的良性异常或轻症,均未纳入问询范围,这意味着有过上述健康问题的非标体人群,有机会正常投保。
二、健康状况比较好该如何选?三款高性价比重疾险更适配
虽然众民保简易健告重疾险凭借宽松的投保规则,
解决了非标体和高龄人群的投保难题,但从保障全面性和长期稳定性来看,它仍存在一定局限。
作为一年期短期险,其不保证续保的属性意味着,若产品停售或被保人出险理赔,后续续保可能面临限制,无法提供长期稳定的重疾保障;
同时,产品仅覆盖重疾责任,缺少中症、轻症等核心责任,保障维度相对单一,对于健康状况良好、追求全面保障和长期稳定的人群来说,并非最优选择。
如果你的健康状况符合常规重疾险投保要求,想要更全面、更稳定的重疾保障,不妨关注当前市场上的三款高性价比重疾险:
君龙人寿超级玛丽16号、复星联合达尔文12号、复星联合完美人生8号,这三款产品各有特色,能满足不同人群的保障需求。
1、君龙人寿超级玛丽16号
基础保障覆盖110种重疾、35种中症、40种轻症,中症赔付比例达75%保额,轻症赔付30%保额,轻中症共享6次赔付,相比常规产品,中症赔付比例更高,能更好地覆盖中症阶段的治疗费用。
产品新增重疾医疗账户责任,确诊重疾赔付基本保额后,5年内因该重疾产生的住院、特殊门诊医疗费用,可按合同约定报销,且未用完的额度可额外赔付,有效弥补了重疾治疗期间的医疗费用缺口,适合年轻人、家庭经济支柱以及有结节病史的人群。
2、复星联合达尔文12号
基础保障覆盖120种重疾、30种中症、45种轻症,中症赔付60%保额,轻症赔付30%保额,重疾赔付100%保额,核心责任无缺失。产品自带意外重疾额外赔责任,因意外导致首次重疾,可额外赔付35%基本保额,覆盖了意外重疾的风险场景;
还设置60岁后住院津贴,若60岁前未确诊重疾,60岁后住院可按日给付津贴,提升了晚年生活的保障质量,适合预算有限、经常出差或有意外风险的人群。
3、复星联合完美人生8号
基础保障覆盖135种重疾、30种中症、50种轻症,轻中症累计可赔付6次,保障维度全面。
产品自带女性特定疾病额外赔责任,确诊阴道癌、子宫癌、卵巢癌、输卵管癌这4种女性高发癌症,可额外赔付10%保额,且无年龄限制,是女性专属的保障福利。
重疾赔付后,中症、轻症保障仍可继续赔付,打破了常规重疾险重疾理赔后轻中症责任终止的限制,大幅提升了保障的实用性。
核保政策宽松,对乳腺结节、卵巢囊肿等女性常见异常的承保条件友好,产后女性若妊娠并发症恢复正常,也可标体承保,适合女性群体、有女性高发重疾风险的人群以及亚健康女性。
三、奶爸总结
综合来看,众民保简易健告重疾险是一款定位精准的短期重疾险,
其核心价值在于为健康状况不佳、高龄、高危职业等特殊人群,提供了重疾保障的兜底选择。
3条简易健康告知、无职业限制、广年龄覆盖的设计,彻底打破了常规重疾险的投保壁垒,让原本无法投保的人群能顺利获得重疾保障,同时一年期的保障形式和优惠政策,
也让保障配置更加灵活亲民,是非标体和高龄人群的优质投保选择。
但我们也要清晰认识到这款产品的局限性,一年期不保证续保的属性,
决定了它无法替代长期重疾险的稳定保障;
缺少中症、轻症责任,也让保障维度相对单一。
因此,在选择这款产品时,要明确其定位,
将其作为短期过渡保障或补充保障,而非长期重疾保障的核心选择。
对于健康状况良好、追求全面保障和长期稳定的人群,君龙人寿超级玛丽16号、复星联合达尔文12号、复星联合完美人生8号这三款高性价比重疾险,无疑是更优的选择。
它们不仅覆盖重疾、中症、轻症全维度责任,
还提供长期稳定的保障,同时各有特色,能满足不同人群的个性化需求。
对重疾险感兴趣的朋友,欢迎随时私信~
奶爸也给大家推荐几款优质的重疾险产品:
1、君龙人寿超级玛丽15号
第一,结节保障超全面
自带保障在原有肺结节基础上,拓展到乳腺/甲状腺结节,范围更广了。
可以说是目前市场上,少有的三大高发结节都有保障的产品。
第二,癌症保障丰富
超玛15号的癌症保障,从早期到晚期,都安排得妥妥的。
本身自带癌症拓展金,
首次确诊原位癌/轻度癌症后,确诊恶性肿瘤—重度,额外赔50%。
如果觉得不够,还可以附加以下保障:
癌症津贴或癌症多次赔(二选一):间隔一定周期后,可以赔一笔钱用于癌症持续治疗,癌症津贴有次数限制,多次赔则不限次数。
癌症重度特药治疗金:确诊癌症后需要吃高价特药,做过相关手术可以赔50%保额。

第三,重疾多次赔灵活选
重疾多次赔可以按需选择:
65周岁版,要求是65岁前确诊,额外赔2次,每次赔120%保额;
另一版则是不限年龄,额外赔2次,每次赔120%保额。

同种不同种都赔,且同种间隔周期短,只要2年
像心脏病术后复发了也能保,不用怕赔过一次就没保障了。
【适合人群】
看中结节、癌症保障,预算不多的朋友。
2、复星联合达尔文12号
第一,自带意外重疾额外赔和住院津贴。
前者因为意外导致首次重疾,可多赔35%基本保额。
等于一张保单覆盖重疾+意外,且是保至终身的双重保障!
后者在60周岁前未发生重疾,60岁后确诊,每天给付0.1%基本保额作为住院津贴。
人一辈子不一定会得重疾,但60岁后难免因小病小痛住院,
达尔文12号这个保障,可以让不确定的赔付变得更确定。
不过,这里需要注意的是,如果后续重疾/身故/全残,
会扣掉累计已给付的住院津贴金额后,再赔付。
第二,可选责任丰富
达尔文12号多重附加保障:
重疾多次赔:分65周岁版和终身版(二选一),满足多种人群需要;
重疾保费补偿:缴费期内发生重疾返还保费,实现“重疾免单”;
疾病关爱金/顶梁柱关爱保险金:家庭责任最重阶段赔更多;
癌症津贴:癌症间隔一定周期就能获得一笔理赔金。
第三,理赔门槛更低
5种特定重疾(如严重心肌炎)、原位癌、癌症津贴赔付,都比同类产品更宽松。
【适合人群】
看重理赔门槛、重疾返还保费的朋友
3、复星联合医联有盟
第一,轻中症保障灵活
必选保障是重疾,像轻中症保障、身故保障,可以加钱获得。
如果预算有限,也可以只买个重疾,先把大病保障做好;
如果预算多一点,建议大家还是要附加轻中症保障。
第二,自带一般医疗金
医联有盟自带医疗金,非常实用:
保单前5年,每年提供报销额度=0.5%*保额,100%报销,
未用完可累计,终身有效,身故/全残一次性赔剩余额度!

像买药、体检、看牙等日常开支,都能用上。
可以说是实打实把钱返还给客户使用!
第三,健康告知非常宽松
健康告知只有4条:
比如过去1年内的检查异常、是否有被医生建议住院或手术;
过去2年内的手术情况以及过去5年内的疾病情况。
针对非常高发的甲状腺/乳腺/肺结节,没有问询是否有进行手术,也没有问询是否多发,
只要结节等级在3级以内,结节直径符合要求,就有机会标体承保!
就连癌症,如果5年前已经治愈,没有复发和转移,
同时不涉及其他健康告知,也有机会投保!
【适合人群】
有健康异常的、注重就医资源和健康管理,看中产品实用性的朋友。
4、瑞华健康华佗1号康泰版
第一,基础保障扎实
轻中重疾保障都涵盖了,且轻症+中症赔付次数共7次,
目前市场上赔付次数算比较高的。
且重疾赔完,轻中症不分组还能继续赔,
不分组的好处就在于,赔付规则更宽松。
第二,性价比高
同样50万保额,保终身,基础保障,分30年交,
30岁人群投保华佗1号康泰版,比超级玛丽和达尔文便宜100元/年!
30年下来立省3000块!
第三,可选保障丰富
如果预算比较多,还可以附加:
重疾多次赔、疾病关爱金、癌症津贴、重疾保费补偿金和身故保障。
都是目前市场上热门可选保障内容,实用性强。
【适合人群】
追求高性价比、看中基础保障全面的朋友。
微信扫一扫
微信扫一扫
关注微信
客服热线
奶爸保

