百万医疗险作为医保的有力补充,凭借杠杆率高、实用性强的特点,它保障范围广,报销比例高,可以减轻我们的医疗费用负担。
此外,还能帮助普通家庭脱离“无钱治病”和“因病返贫”的窘况,是一个老少皆宜的保险险种。
奶爸整理好了2023年6月的百万医疗险榜单,我们一起来看看:
一、1年期百万医疗险医疗险哪家保险公司好?
1年期百万医疗险交一年保一年,不保证续保,
虽然续保条件不占优势,但相比保证续保的产品,它们的保障内容更加丰富灵活。

1、尊享e生2023
投保年龄广:出生半个月的婴儿到70岁的老人都能买,高龄老人也能拥有大病保障
基础保障全面:外购药、质子重离子、特殊门诊费用等皆可保障,新增异地转诊及护工津贴,实用性强
保障搭配灵活:有重疾保险金、家庭共享免赔额等6个加油包,共10种特色保障供大家灵活搭配选择
创新门急诊责任:核心责任拓展一般门急诊保障,与一般医疗共享300万保额和1万的免赔额
增值服务丰富:包含医疗费用垫付、就医绿通、术后家庭护理服务等13项,其中不仅特药服务升级,而且新增了4项服务,包括药惠购、重疾住院护工、质子重离子就医协助和尊享家财服务
对慢病人群友好:针对高血压、糖尿病、肾小球肾炎、甲状腺结节、乳腺结节、肺结节等慢病人群,符合条件即可投保,不另外加费
【不足】
不保证续保,目前续保条件宽松
【适合人群】
注重全面医疗保障、齐全增值服务,或者有慢性疾病人群的人群
2、普惠e生
健康告知非常宽松:健康告知仅有1条,结节、结石、乙肝大三阳等易拒保疾病都有机会投保
价格较低:30岁投保,保费仅需160元
【不足】
保障简单,缺少增值服务,投保年龄范围窄,只接受16-45周岁人群投保
【适合人群】
带病投保人群,如果其他保障优秀的百万医疗险都无法投保的人群
3、惠享e生 慢病百万医疗
三个慢性病版本可选:有三高版、肝病版和肾病版,保障内容相同,报销比例不同。三高版最高70岁可投,其余两个版本最高60岁可投
投保门槛低:1级、2级原发性高血压、乙肝大三阳、慢性肾病1期等,有机会投保
免赔额可选:可根据预算选择1/2万免赔额
【不足】
缺少外购药保障,婴幼儿投保价格稍高
【适合人群】
身体状况较差,有慢性疾病的人群
4、医小康
基础保障全面:外购药、质子重离子、特殊门诊费用等皆可保障
投保灵活:可选癌症院外特药、互联网医院药品费用保障
增值服务实用:包含押金垫付、快速就医2项,其中快速就医通道包含专业导诊,专家门诊,专业陪诊,快速住院,专家手术等,各一年1次
投保年龄广:出生半个月的婴儿到70岁的老人都能买,高龄老人也能拥有大病保障
核保宽松:支持在线核保,糖尿病、高血压、乙肝、各种结节、抑郁症都有机会投保,部分疾病支持加费承保
【不足】
医小康提供的住院押金垫付有一定限制。
【适合人群】
老龄老人,患有乙肝大小三阳、特定慢病、抑郁症的人群
总结一下4款1年期百万医疗险的特点和适用人群:

二、长期保证续保医疗险哪家保险公司好?
长期百万医疗险指1年的保障期限结束后,在保证续保期内,保险公司要按原条款和约定费率继续承保,
能保证第一次投保成功后,较长一段时间内不用担心买不到百万医疗险。
对于看重续保条件,或者年龄已经偏大,身体小毛病比较多的人群更友好。
根据保证续保时间的不同,奶爸分成了两类,我们来看一下:
保证续保6年的百万医疗险产品有2款:

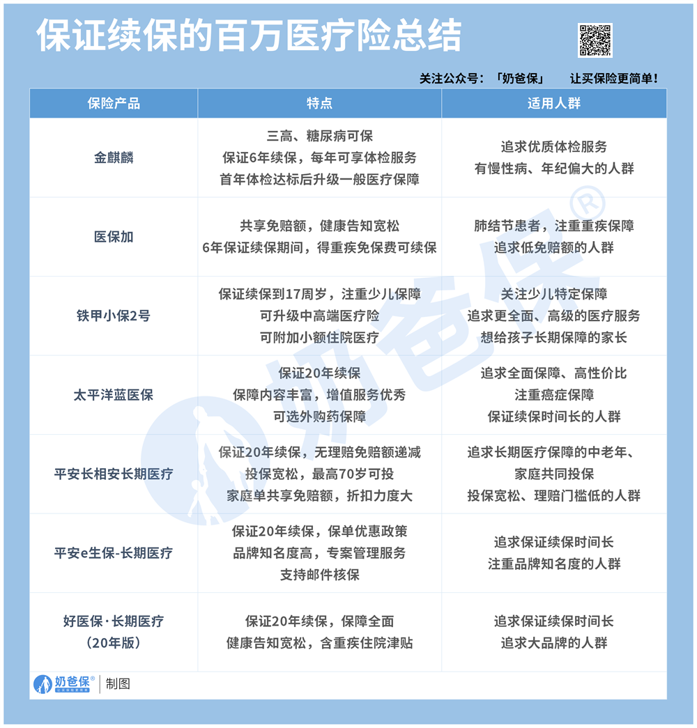
1、金麒麟
中老年人专属:40-80岁可投,保证续保6年
核保宽松:三高、痛风、风湿等慢性病人群可投
超实用增值服务:重疾绿通、健康体检等,其中约20项体检套餐,保证续保期内,年年免费送
有机会免费升级一般医疗保障:首年体检达标后,可免费享受200万的一般医疗保险金
【不足】
无医疗垫付的保障,无智能核保,且暂时不支持人核
【适合人群】
有慢性病、年纪偏大,有定期体检需求的中老年人
2、瑞华医保加
保证续保6年:6年内,得重疾免后续保费,理赔过也能继续保障
对肺结节患者友好:肺结节确诊3年以上的患者,也有机会通过智能核保正常承保
免赔额可共享:6年内共享1万免赔额,第一次理赔给付免赔额后,后续不用再给付
【不足】
保证续保期届满,续保时需要审核,而同等情况下,部分同类产品没有需要审核的要求
【适合人群】
肺结节患者,或追求低理赔门槛的朋友
保证长期续保的百万医疗险有5款:

1、铁甲小保2号
保证续保时间长:保证续保至17周岁,最长续保17年
基础保障扎实、增值服务丰富:一般+重疾医疗保额高达600万,包含就医绿通、住院垫付、线上问诊等多种增值服务
可升级医疗保障:投保计划二可获得中高端医疗服务,提高就医服务和体验;可附加小额住院医疗,实现住院0免赔
提供少儿特定保障:针对15种少儿高发重疾,赔付1万元保险金;预防接种反应住院津贴100元/天
增加外购药责任:升级之后新增了86种院外特药保障,保额200万,保障更加实用
健康告知较宽松:不问询常规检查结果,部分少儿常见疾病,如急性肠胃炎、扁桃体炎,无须完全治愈也能投保
【不足】
医疗费用垫付仅限于危重及少儿特定疾病治疗费用
【适合人群】
少儿群体,费率优势明显,追求特需医疗保障的人群
2、太平洋蓝医保
保证续保20年:稳定性强,适合老年人、免疫力低的人群投保
可保外购药:可选特定药品保障,明确写进条款,符合约定的外购药可报销,解决昂贵的药品费支出
保障内容丰富:除一般、重疾医疗,还保障55种中轻症特定疾病,给付1万元重大疾病关爱保险金
保费可优惠:针对家庭单的优惠门槛由原先的3人降到了2人,2位家人同时投保即可享受家庭保单的95折优惠,并且,完成健康任务次年最高可享85折优惠
免赔额低:三项医疗保障共享免赔额,赔付概率更高
【不足】
重疾医疗有免赔额,对重大疾病理赔不够友好
【适合人群】
追求保障全面、高性价比,或者追求长期医疗保障的中老年群体。
3、平安长相安长期医疗
保证续保20年:保障20年的百万医疗险,续保条件优秀
投保、理赔门槛低:最高支持70周岁投保,支持给配偶父母投保,无理赔免赔额可最低减至5000元
家庭单优势明显:2人即可成家庭单,最高可享85折优惠,家庭单可共享免赔额
增值服务强大:16项增值服务,使用不限制疾病,门槛大大降低
【不足】
在线问诊医疗保险金除外了35种疾病,除外了较多的人工器官责任
【适合人群】
追求长期医疗保障的中老年群体,家庭共同投保,注重投保、理赔门槛低的人群
4、平安e生保·长期医疗
除了保20年的长期医疗,还有保6年的保证续保版,和一年期的互联网医疗2023
保证续保20年:保障20年的百万医疗险,续保时间更长
核保条件宽松:对甲状腺结节等疾病核保宽松,TI-RADS分级3级以下有机会承保,支持邮件核保
符合条件有保费优惠:可根据被保人上一保障年度的运动状况和健康状况,予以不同幅度保费优惠,续保最高可优惠20%,家庭单有优惠
健康专案管理服务:从体检到出院,就医全流程保障,专人管理服务
【不足】
投保年龄较窄,缺少常见的医疗费用垫付
【适合人群】
追求全面保障,更长保证续保时间,注重癌症保障人群
5、好医保·长期医疗(20年版)
保证续保20年:保证续保期内,续保无需审核,身体变差或理赔过都能续保
保障全面:基础的医疗保障都有,还有实用的增值服务,包括就医绿通、垫付服务等
疾病保障好:提供1万元的重疾津贴和200万的恶性肿瘤特药保障,还可附加癌症赴日医疗
健康告知宽松:没有问询到2年内体检异常情况
【不足】
一般医疗和重疾医疗共享保额和免赔额,特药保障有1万免赔额,且只能报销90%
需要注意的是这款产品是在支付宝平台上自助投保,一定要仔细阅读健康告知要求,建议找专业人士协助核保
【适合人群】
追求更长保证续保时间,更全面的增值服务,身体状况一般的中年群体
总结一下7款长期百万医疗险的特点和适用人群:

三、奶爸总结
百万医疗险以几百、几千元的价格,扛起几百万的保额,可以极大程度地弥补我们大病的治疗费用,为我们的人生保驾护航。
有保障,才不会连看病都心惊胆颤。奶爸也建议大家及早配置。
微信扫一扫
微信扫一扫
关注微信
客服热线
奶爸保

