大家保意外险是大家保险新推出的一款意外险,这款产品有3个版本,分别是基础版、尊享版和至尊版。
它除了意外身故/伤残和意外医疗保障,还有猝死保障以及骨折津贴,实用性比较高。
那么大家保意外险的保障内容具体怎样?和其他意外险产品相比较有什么亮点?
奶爸将通过本文为大家展开对比。
|大家保意外险保障什么?
|大家保意外险值得买吗?
|奶爸总结
一、大家保意外险保障什么?
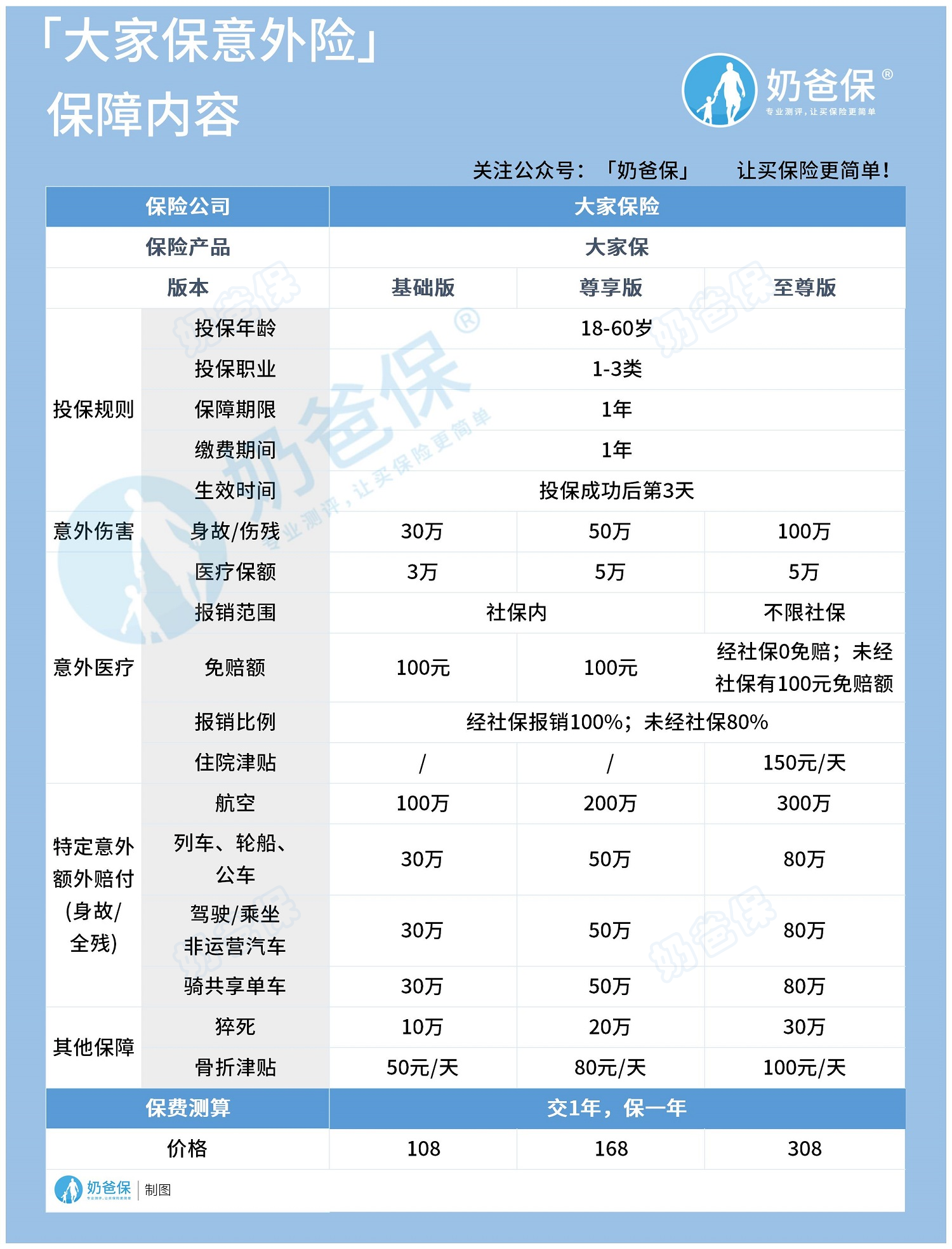
奶爸按照我们的老规矩,将大家保意外险的保障内容梳理成下表,方便大家了解:

1. 投保规则
开头说到,大家保意外险有3个版本,即基础版、尊享版、至尊版。
各个版本都是交一年保一年,投保成功后第3天生效,这一点和市面上主流的意外险一致。
大家保意外险的投保年龄是18-60岁,这个年龄范围算是中规中矩;限制1-3类职业投保,对从业高危职业的群体不太友好。
2. 保障内容
(1)意外伤害
大家保意外险基础版、尊享版和至尊版的意外身故/伤残保额,分别是30万、50万和100万。
(2)意外医疗
基础版的意外医疗保额是3万,尊享版和至尊版都是5万。
大家保意外险意外医疗费用经社保100%报销,未经社保80%报销,报销比例还不错,但是基础版、尊享版以及至尊版未经社保报销的情况下都有100元免赔额,和很多同类产品一样。
要注意的是,基础版和尊享版限制社保范围内,仅至尊版报销不限社保。
此外,至尊版有150元/天的住院津贴,基础版和尊享版没有住院津贴。
(3)特定交通意外保障
大家保意外险有特定交通意外保障,其中至尊版航空意外赔300万,乘坐列车/轮船/公车/私家车/共享单车意外赔80万,涵盖了常见的交通工具。
其他版本的保额也不低,基本版和尊享版的航空意外保额分别是100万、200万,乘坐列车/轮船/公车/私家车/共享单车意外保额分别是30万、50万。
(4)其他保障
这款产品的三个版本都包含猝死保障,保额分别是10~30万不等,对于加班压力大的人群来说很不错。
而且它还包含骨折津贴,基础版、尊享版和至尊版分别有50、80、100元/天,如果患有骨质疏松或者经常运动,可以重点关注这款产品。
二、大家保意外险值得买吗?
要判断一款产品值不值得买,得从我们自身出发,因为合适最重要。
奶爸筛选了几款热门意外险,与大家保意外险作对比,我们先看下图:
下面奶爸给出对比结论,大家可以根据实际情况挑选:
注重报销不限社保:大家保意外险(至尊版)、太平福2021(家庭尊享版)、大护甲B款(至尊版)
这3款产品报销都是不限社保的,而且经社保报销后可以100%报销,没有免赔额。
注重意外医疗保额:太平福2021(家庭尊享版)
这款产品的意外医疗保额为10万元,是上图几款产品中比较高的。
注重猝死保障:大保镖意外险(至尊版)、大护甲B款(至尊版)
大保镖和大护甲的猝死保额达50万,对于长期加班或高压下工作的人来说,是个比较安心的选择。
注重骨折津贴:大家保意外险(至尊版)
老人家和爱运动的人士,骨折风险比较大,而大家保意外险(至尊版)创新地推出骨折津贴,对这类人群比较有吸引力。
注重保费:亚太超人(尊贵版)、大护法(典藏版)
这两款产品的保障还不错,保费是上面几款产品中较为便宜的,性价比较高,适合预算有限的人,也适合临时过渡。
三、奶爸总结
大家保意外险的总体保障还不错,有多个版本适合不同人群需求,投保比较灵活。
在配置保险过程中,除了意外险,也不要忘了医疗险和重疾险,健康保障不能少。
如果不懂怎么买,可以看看奶爸这篇文章:《健康险有没有必要买?需要注意什么?》
奶爸也给大家推荐几款优质的意外险产品:

1、人保大护甲7号旗舰版
性价比高:4个版本按需选择,最便宜的经典版一年保费仅需118元,此次还新增家庭单费率优享,同一投保人下单可享95折
意外医疗保额高,报销条件好:至尊版pro有150万保额,且不限社保内外,经社保结算按100%报销。
保障非常全面:除基本意外身故、意外医疗和猝死保障外,还有预防接种疫苗身故伤残、意外伤害骨折脱臼和意外救护车费用,非常实用。
医院范围宽松:二级及以上医院的普通部就行,也就是说——部分符合条件的私立医院也能报!
支持满期自动续保:短期意外险少有功能,不怕忘记缴费导致保障中断,而且续保不用重新健康告知,即使身体变差也不影响续保。
【适合人群】
看中大品牌、追求全面保障、产品稳定性和高性价比的朋友。
有冠心病、二级以上高血压人群无法投保。
2、太平洋小蜜蜂5号
意外身故/全残保额高:最高可赔150万,突破常规100万保额,追求高保额人群,值得考虑!
意外医疗保额高、报销力度大:最高版本有15万意外医疗保额,不限社保内外,0免赔,经社保报销,按100%赔付;未经社保报销,按80%赔付
保障超全面:除公共交通以外保障外,还有意外骨折和关节脱位保险金、意外骨折后期医疗费、动物致伤医疗整容金、普通/重症意外住院津贴等等,非常实用
公共场所个人第三者责任保障:如果在公共场所,因为疏忽或过失,导致他人受到人身伤害或财产损失,最高可赔5万,这个保障市场罕有。
【适合人群】
追求全面保障、看中高保额的朋友
3、太平洋大护甲7号(家庭版)
支持多人投保,加人不加价:家人可以一起投保,可以为配偶、父母、子女、配偶父母投保
投保门槛低:投保无需健康告知,投保年龄广,最高75岁可投。
意外医疗保障好,好用实惠:包含意外医疗,不限社保;
新增全新保障,交通意外额外赔:可与一般意外身故/伤残保险叠加赔付,尊贵版PLUS/至尊版PLUS专属保障;
【适合人群】
适合家庭共保、老年人或身体较差人群入手
想要了解产品详细信息的朋友,也可以私聊奶爸~
微信扫一扫
微信扫一扫
关注微信
客服热线
奶爸保

