微信公众号: 奶爸保
买保险要怎么买?相信这是不少人在买保险时遇到的难题。
确实,保险合同专业名词多,加上条款也多,对于普通人来说,理解起来确实不太容易。
究竟2025年买保险要怎么买?下面奶爸将给大家详细介绍一下:
2025年买保险要怎么买?
2025年买保险——保险四大险种有哪些险种?怎么选?
2025年买保险——理财保险怎么购买划算?
奶爸总结
一、2025年买保险要怎么买?
买保险的流程一般如下:
认识保险→明确自身需求和预算→根据需求和预算选择产品→投保。
对于刚认识的保险的小伙伴,奶爸也给大家介绍一下买保险的五大准则:
1、先大人后小孩
大人才是小孩最大的保障,家长是家庭的经济支柱,若是家长不幸出事而没有足够的保障。
这个家庭就可能熬不下去了,尤其是家里孩子还小的家庭。
因此,买保险需要先大人后小孩,谁赚钱多谁优先。
2、先保额后期限
保额是随时被需要的,保额高才能较好地转移风险。
若是经济紧张,可以先做高保额,等后期经济宽裕了再做调整。

3、先保障后理财
很多人买保险想着先赚钱,再做保障。
只有先把人身保障做到位,才能更好地赚钱,因此买保险,先保障后理财。
4、先风险后概率
买保险还要先考虑这款产品能否有效抵御极端风险,若大风险来临时不能有效抵挡住,再大概率的小理赔事件都是没有用的。
5、逐步配置
买保险是一个长期规划的问题,需要根据自身情况逐步配置。
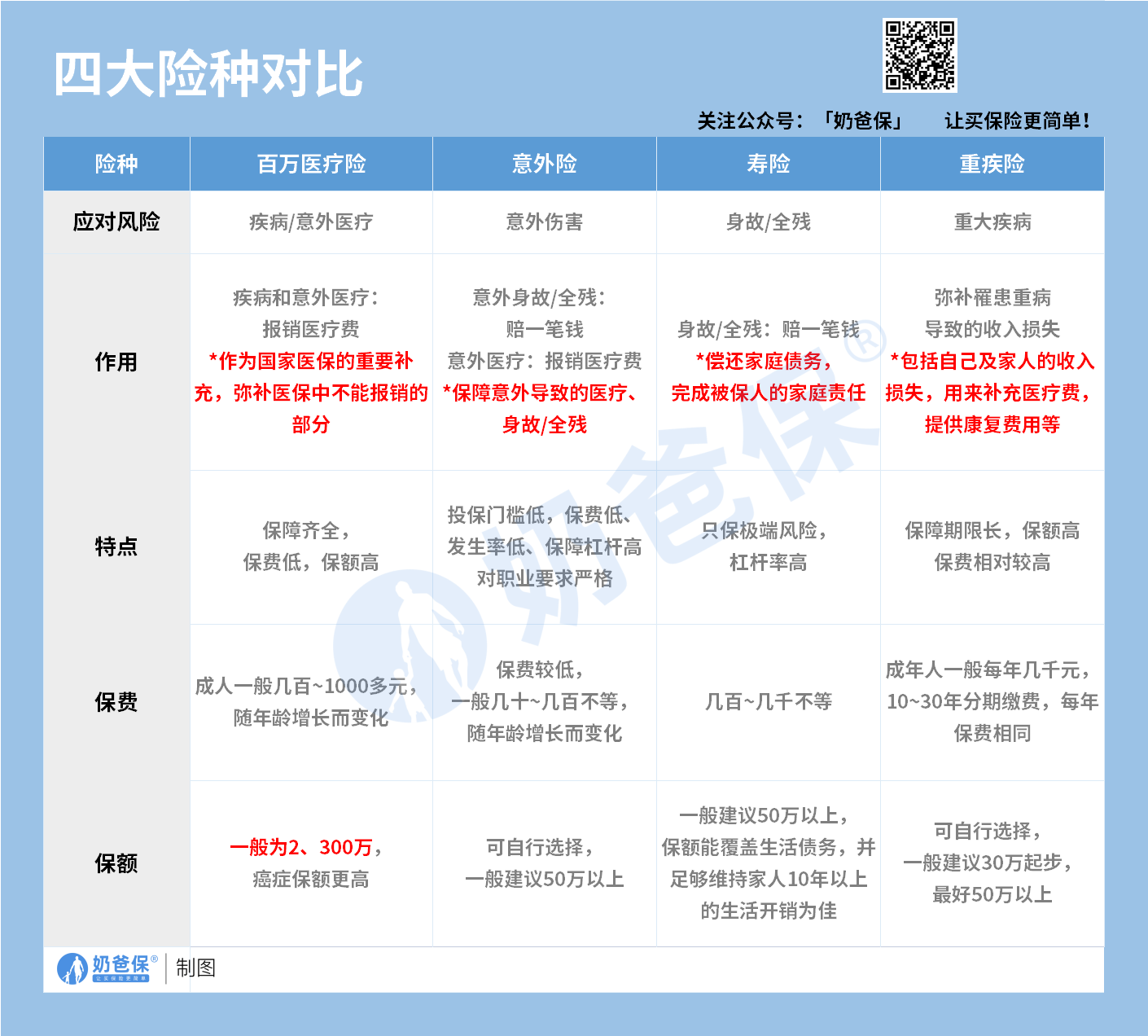
二、2025年买保险——保险四大险种有哪些险种?怎么选?
保险的四大险种分别是:重疾险、医疗险、寿险、意外险。
不过购买这些商业医疗险前,奶爸建议大家先把社保买好。
此外,不同人群购买保险的侧重点也不同,需要看具体情况。
总保费建议控制在家庭总收入的10%-15%,夫妻两人总保费是80%,孩子和老人是20%

奶爸讲讲四大险种的具体作用:
医疗险:报销型保险,花多少报多少,用于报销看病时产生的医疗费用。
重疾险:给付型保险,用于大病时,可一次性赔付一笔保险金,可用于补充医疗费用,弥补看护费、营养康复费等,资金可自由支配。
意外险:给付型保险,遭遇外界意外伤害时,可以报销因为意外产生的医疗费用。
寿险:给付型保险,保障身故/伤残,按条款约定进行赔偿。
至于四大险种如何挑选,想详细了解的朋友,可以联系奶爸哦。
以普通家庭来说,重疾险的保额在30-60万,意外险和寿险保额在60-120万比较合适。
当然,具体情况还要结合自身实际需求和预算来进行选择,经济较好的朋友可以拉高保额。
三、2025年买保险——理财保险怎么购买划算?
在配置了上述的人身保险后,买保险时可再考虑理财保险,解决孩子教育金、中长期储蓄计划、养老需求等问题。
理财保险的种类有很多,大致分为:
保本保息:增额终身寿险和年金险;
保底收益+浮动收益:万能账户;
保本不保息:分红险;
不保本不保息:投连险;
分红险和投连险就不展开说了,有需要的朋友可以联系奶爸。
奶爸只给大家简单介绍增额终身寿险和年金险。
先说增额终身寿险,
一般挑选时可按这三步骤走:看收益→看加减保→增值服务。
增额终身寿险选购,重点考虑:缴费方式、保单权益、收益情况和什么时候用钱。
再看年金险,
年金险选购,重点考虑:活着领多少、退保拿多少、去世赔多少。
理财保险,最主要关注其理财功能,因此收益情况务必要弄清楚。

单从收益来看,顶级年金险的收益会略高于增额终身寿险。
但增额终身寿险资金灵活度高,年金险是固定时间才可领取,增额终身寿险中途可以通过减保灵活领取资金。
因此具体情况还要具体分析,买保险如不知如何选择,可以私聊奶爸~
奶爸也给大家推荐一些优质的增额终身寿险和年金险产品:
先看看增额终身寿险产品: